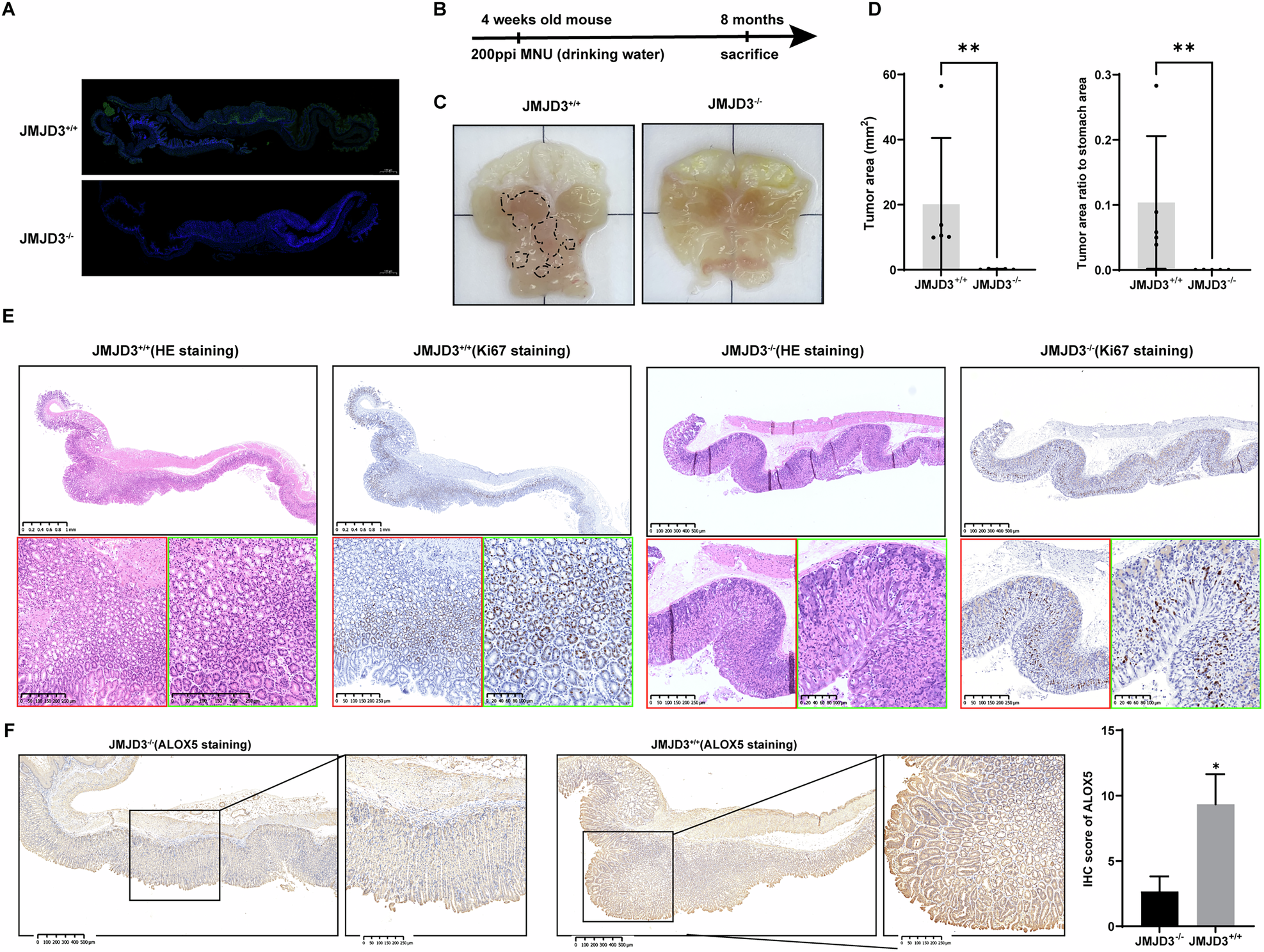
Fig. 6: Knocking out JMJD3 in mouse gastric epithelium inhibits tumor development.

A Immunofluorescence staining of JMJD3 in the gastric epithelium of JMJD3f/f; Tff1cre mice and control mice. B Flowchart of MNU-induced in situ gastric cancer in mice. C Tumor formation after MNU induction of in situ gastric cancer in JMJD3+/+ and JMJD3−/− mice, with the circled areas indicating solid tumors protruding from the stomach. The border measures 2 cm. D, E HE and Ki67 staining results of gastric longitudinal sections from JMJD3+/+ and JMJD3−/− mice, with JMJD3+/+ mice showing significant high-grade intraepithelial neoplasia. F AlOX5 staining results of gastric longitudinal sections from JMJD3+/+ and JMJD3−/− mice, with JMJD3+/+ mice express more ALOX5. The data are shown as the means ± S.D. **p < 0.01.