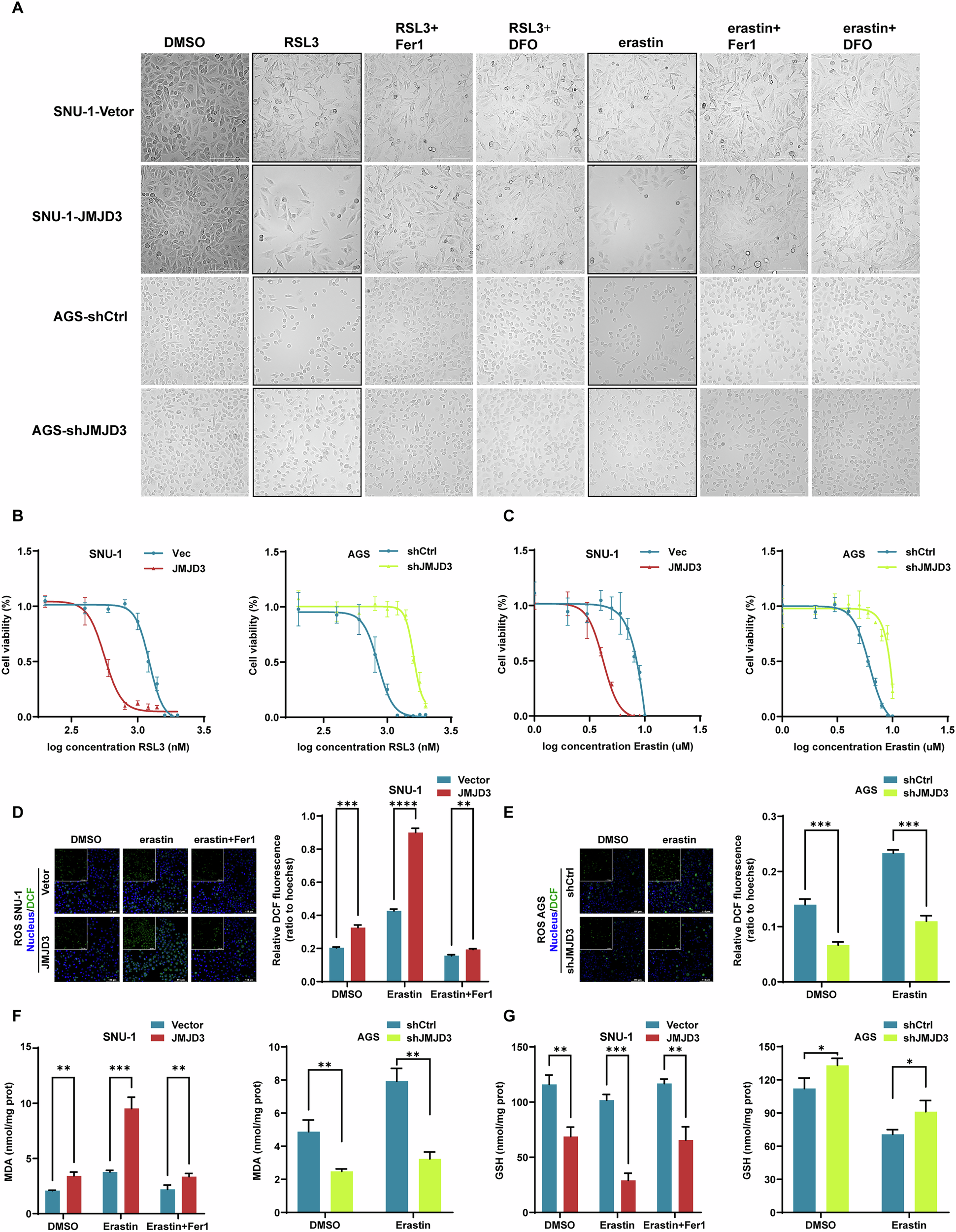
Fig. 7: JMJD3 confers ALOX5-dependent ferroptosis sensitivity in gastric cancer cells.

A Treatment of SNU-1-Vector/SNU-1-JMJD3/AGS-shCtrl/AGS-shJMJD3 with the ferroptosis inducer erastin and RSL3 inhibited the decrease of cells viability which can be rescued by ferroptosis inhibitors. B, C After treating SNU-1-Vector/SNU-1-JMJD3/AGS-shCtrl/AGS-shJMJD3 cells with RSL3 and erastin, we assessed cell viability to generate the drug IC50 curve, determining the half-maximal lethal concentration (LC50) of the ferroptosis inducer. D, E The level of ROS in SNU-1-Vector/SNU-1-JMJD3/AGS-shCtrl/AGS-shJMJD3 cells detected by confocal microscope. The results showed that in the erastin-treated group, JMJD3 rose the level of intracellular ROS, while ferroptosis inhibitor ferrostatin-1 reversed this process. F MDA content in SNU-1-JMJD3 cells significantly increased, and the difference was more significant after erastin treatment. After ferrostatin-1 treatment, the MDA content decreased again. G The GSH content in AGS-shJMJD3 cells increased, GSH content in AGS-shJMJD3 cells decreased, and the difference was more significant after erastin treatment and increased after ferrostatin-1 treatment. The data are shown as the means ± S.D. **p < 0.01; ***p < 0.001; ****p < 0.0001.