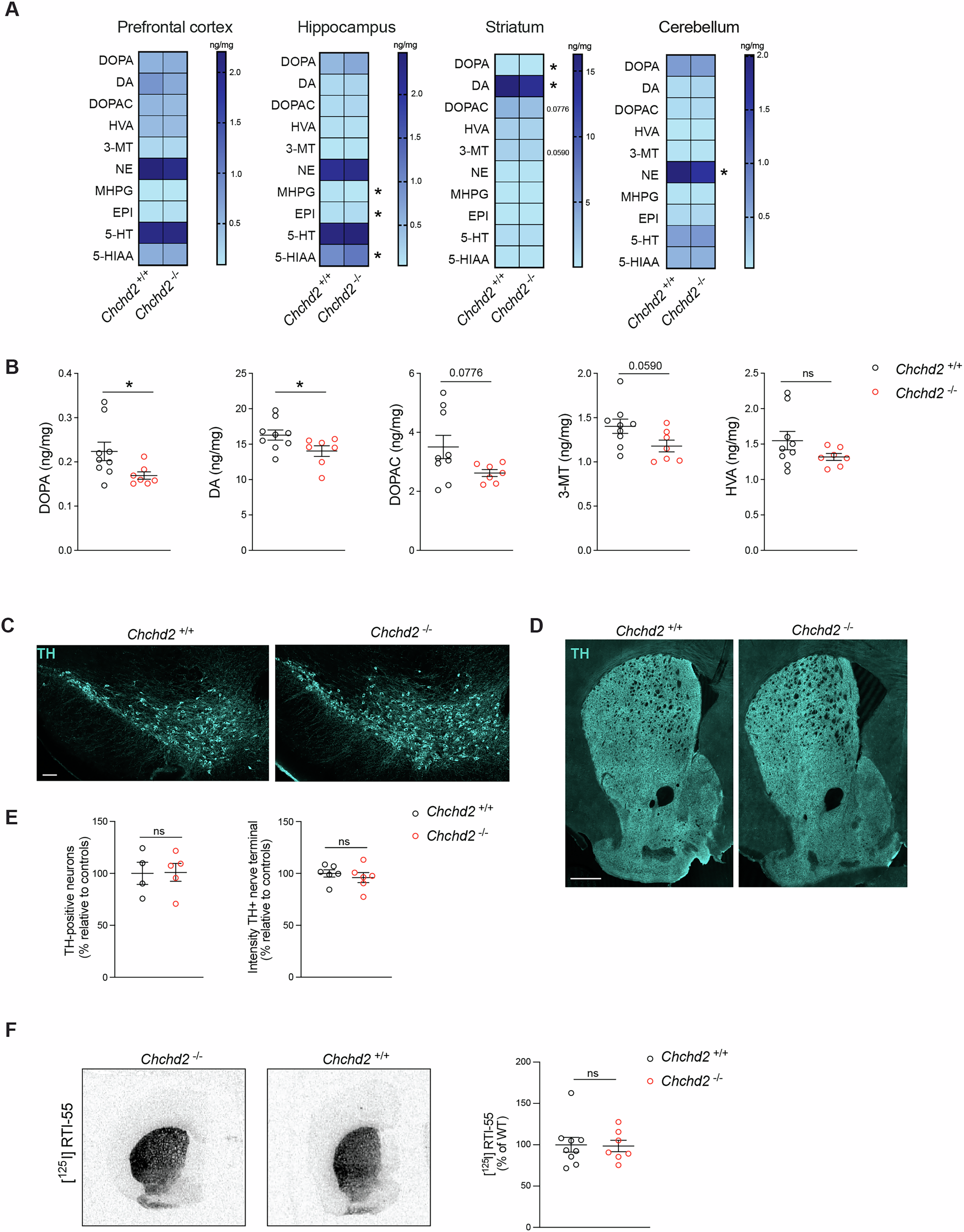
Fig. 2: CHCHD2 ablation affects the levels of monoamine neurotransmitters in the brain of male mice.

A Heatmaps showing the levels (ng/mg) of DA, norepinephrine (NE) and serotonin (5-HT) and their metabolites in the prefrontal cortex, hippocampus, striatum, and cerebellum of Chchd2–/–and Chchd2+/+ male mice at the age of 12 months. B Levels (ng/mg) of DOPA, DA, 3,4-Dihydroxyphenylacetic acid (DOPAC), Homovanillic acid (HVA), 3-methoxytyramine (3-MT) in the striatum. Data are represented as means ± SEM; n ≥ 7, *p < 0.05, ns not significant. C, D Representative confocal images of TH-immunoreactivity in sections from midbrain (Scale bars: 100 μm) and striatum (Scale bars: 500 μm). E Quantification of TH-positive DA neurons in the midbrain and TH-immunoreactive nerve terminals in the striatum of Chchd2–/– and Chchd2+/+ mice at the age of 12 months. Data are shown as mean ± SEM. n = 3-6. ns not significant. F Representative autoradiographs (left panel) and quantification (right panel) of [125I] RTI-55 binding with DAT on striatal sections of Chchd2–/– and Chchd2+/+ male mice at the age of 12 months. Data are represented as means ± SEM; n ≥ 5, ns not significant.