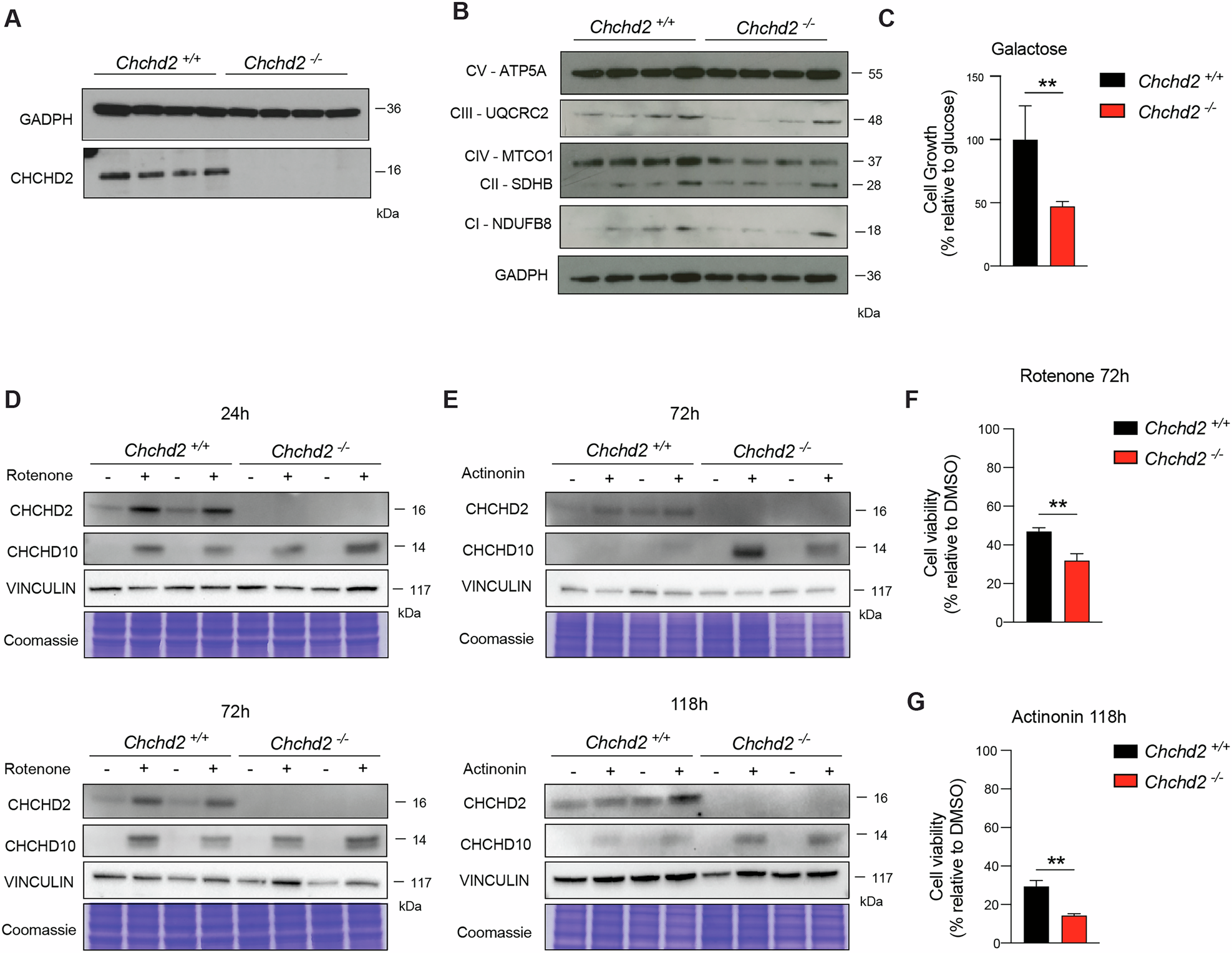
Fig. 7: CHCHD2 is required to sustain cell viability under mitochondrial stress conditions.

A, B Western blot analyses of steady-state levels of CHCHD2 and OXPHOS subunits in total extracts from primary Chchd2–/– and Chchd2+/+ MEFs (n = 4 cell lines per genotype). GADPH was used as a loading control. C Analysis of cell growth in medium containing 0.9 g/l galactose. Data are expressed as % relative to the cell growth in medium containing glucose and represented as mean ± SEM (n = 4 cell lines per genotype); **p < 0.01. D, E Representative Western Blot analysis of CHCHCD2 and CHCHD10 steady-state levels in total extract from primary Chchd2–/– and Chchd2+/+ MEFs treated with 250 nM rotenone for 24 and 72 h and 150 nM actinonin for 72 and 118 h. VINCULIN and Coomassie were used as loading controls. F, G Cell viability performed in primary Chchd2–/– and Chchd2+/+ MEFs treated with 250 nM rotenone for 72 h and 150 nM actinonin for 118 h. Data are represented as means ± SEM; n = 4 per genotype; **p < 0.01.