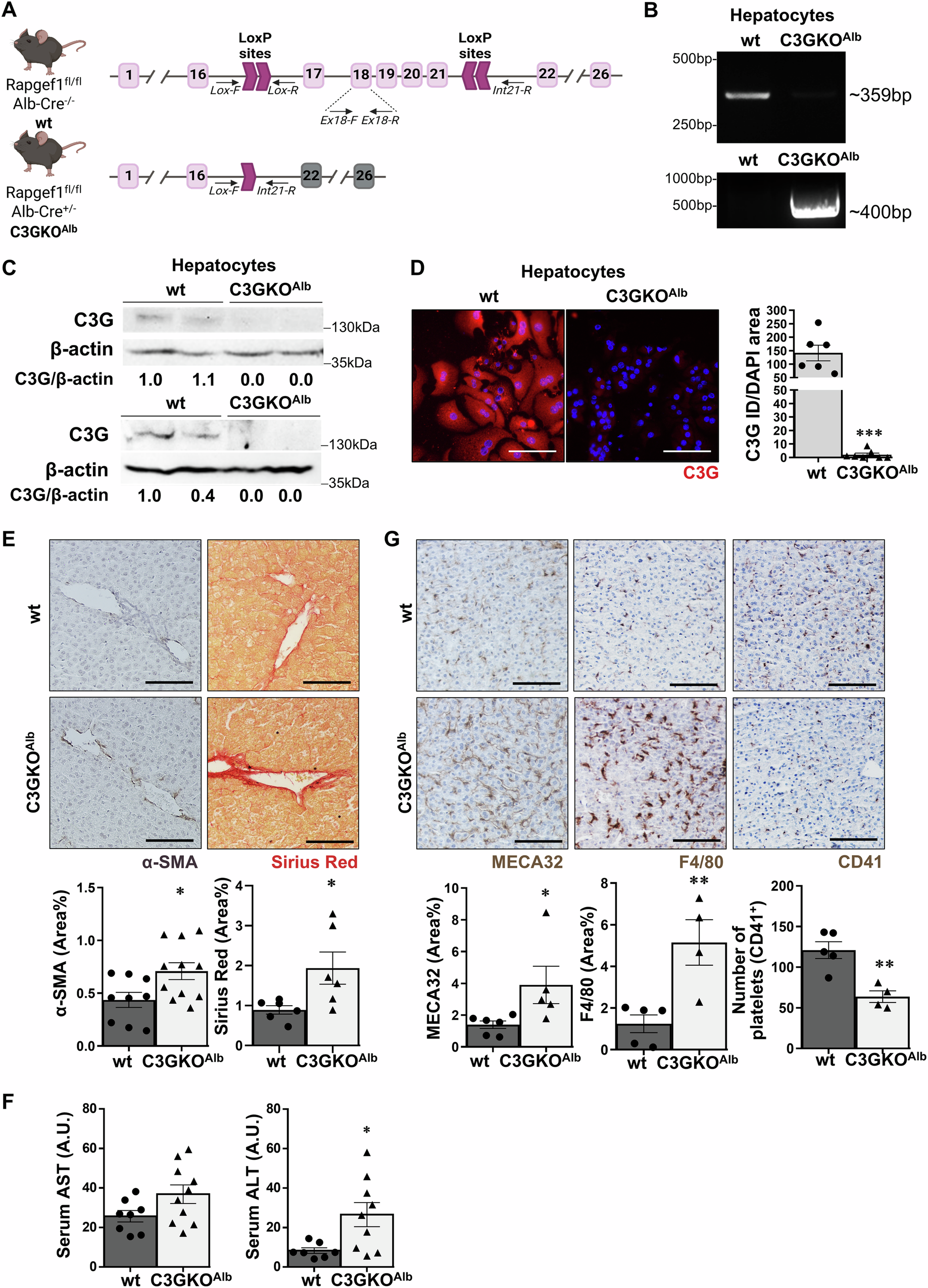
Fig. 1: C3G deletion in hepatocytes induces liver damage.
From: Deletion of C3G in hepatocytes impairs full liver maturation and alters glucose homeostasis

Mice lacking C3G in hepatocytes and their corresponding wt (Rapgeffl/fl; AlbCre−/−) littermates were generated, and their phenotype was analyzed. A Scheme showing that Rapgeffl/fl mice with exons 17–21 flanked by loxP sites were crossed with AlbCre+/− mice expressing Cre recombinase under the Albumin promoter to generate Rapgeffl/fl; AlbCre+/− mice (C3GKOAlb) that show deletion of Rapgef1 exons 17–21 in hepatocytes. B PCR analysis of hepatocyte genomic DNA using primers to detect floxed alleles (C3G-Ex18-f and C3G-Ex18-r) in wt mice and deletion of exons 17–21 (C3G-KO-LoxF and C3G-Int21R) in C3GKOAlb mice. C Western blot analysis of C3G protein levels in hepatocytes from wt and C3GKOAlb mice using two different C3G antibodies normalized with β-actin. D Immunofluorescence analysis of C3G protein levels in hepatocytes with a custom-made antibody. Nuclei were stained with DAPI. The histogram shows C3G versus DAPI quantification (integrated intensity). E Immunohistochemistry analysis of α-SMA (left) and Sirius Red staining of collagen (right) in liver sections from 1-month-old mice. Histograms in the lower panels show their quantification. F Histograms showing the activities of serum AST and ALT from 1-month-old mice. G Immunohistochemistry analysis of MECA32, F4/80, and CD41 staining in liver sections. Histograms in the lower panels show their quantification. *p ≤ 0.05, **p ≤ 0.01 and ***p ≤ 0.001 compared to wt mice (n = 4–12).