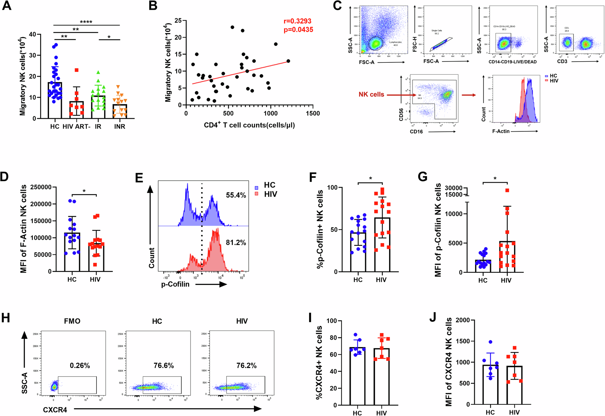
Fig. 1: NK cell migration is impaired in HIV infection and positively correlated with CD4+ T cell counts.

A CXCL12 (100 ng/ml)-triggered migration of NK cells in HC individuals (n = 27), ART-naïve HIV-infected individuals (n = 8), immune responders (IR) (n = 16), and immune non-responders (INR) (n = 14). *P < 0.05, ***P < 0.001 and ****P < 0.0001 (Kruskal–Wallis test). B Correlation between NK cell migration and absolute CD4⁺ T cell counts (cells/μl) in HIV-infected individuals (n = 38), using the same samples as analyzed in (A), r indicates Spearman rank correlation coefficient. C, D The flow cytometry gating strategy of NK cells. The MFI of F-Actin in NK cells from the HC (n = 15) and HIV (n = 15) individuals. E–G The percentage and MFI of p-cofilin in NK cells from the HC (n = 16) and HIV (n = 16) individuals. H–J The percentage and MFI of CXCR4 on NK cells from the HC (n = 7) and HIV (n = 7) individuals. D–J *P < 0.05 (Mann–Whitney test).