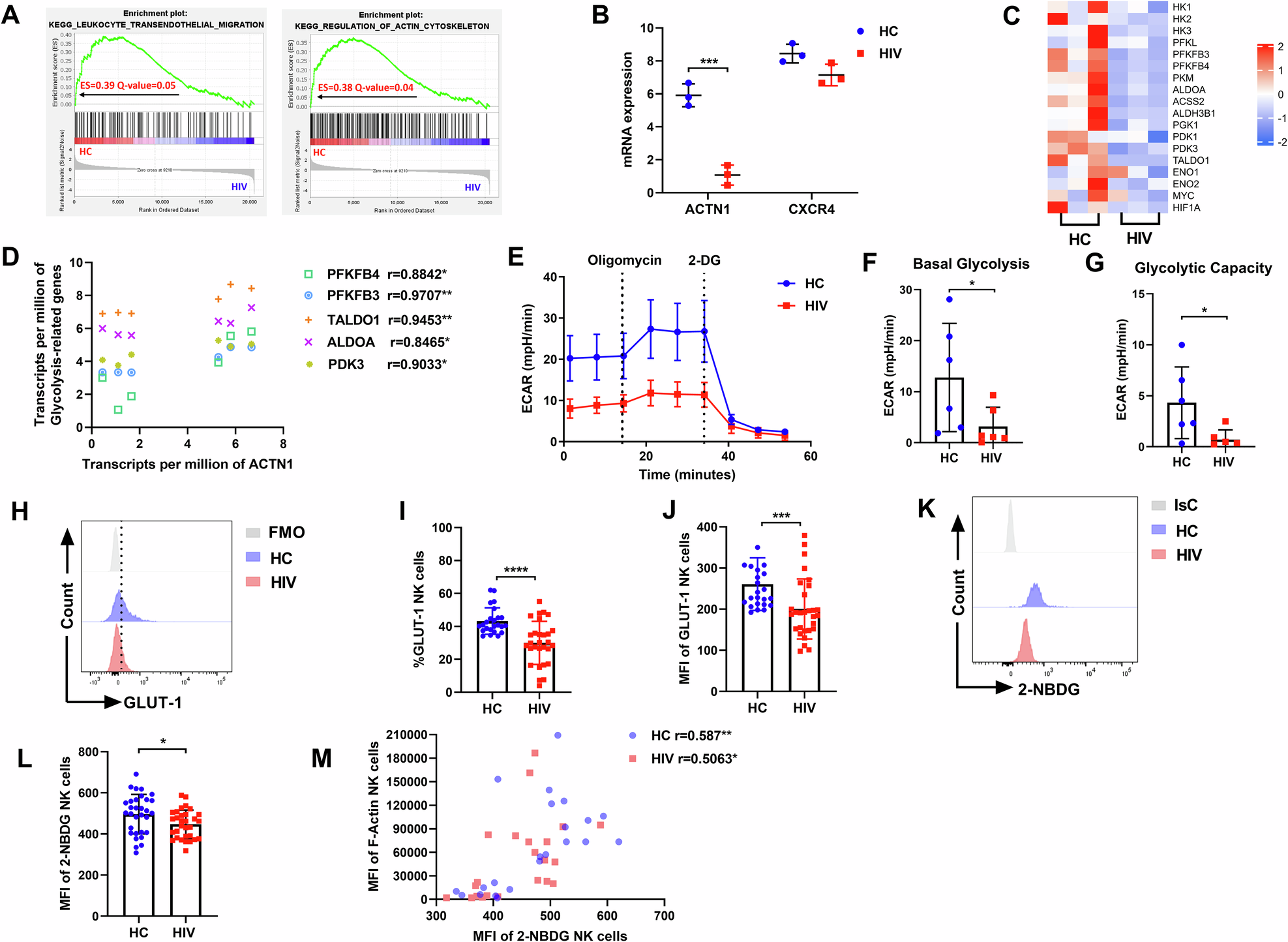
Fig. 2: NK cell glycolysis is impaired in HIV infection.

A GSEA analysis for KEGG lymphocyte trans-endothelial migration and regulation of the Actin cytoskeleton in NK cells from HC and HIV individuals. Positive enrichment score (ES) indicates enrichment in HC individuals. Data from the NCBI Gene Expression Omnibus (GEO) database identifier GSE25669. B Comparison of gene expression in HC (n = 3) and HIV (n = 3) individuals. ***P < 0.001 (Unpaired t test). C Heat map shows expression of glycolysis-associated gene expression of NK cells in HIV-infected individuals versus those in HC individuals. D The correlation between glycolysis-associated gene expression and ACTN1 gene expression of NK cells (n = 6), r indicates Pearson’s correlation coefficient. E ECAR of NK cells in HC and HIV individuals. The basal glycolysis (F) and the glycolytic capacity (G) of NK cells in HC (n = 6) and HIV (n = 6) individuals. H–J The percentage and MFI of GLUT-1 on NK cells from the HC (n = 24) and HIV (n = 29) individuals. K, L The MFI of 2-NBDG in NK cells from the HC (n = 31) and HIV (n = 31) individuals. F–L *P < 0.05, ***P < 0.001 and ****P < 0.0001 (Mann–Whitney test). M The correlation between 2-NBDG and F-Actin of NK cells from the HC (n = 22) and HIV (n = 22) individuals, r indicates Pearson’s correlation coefficient.