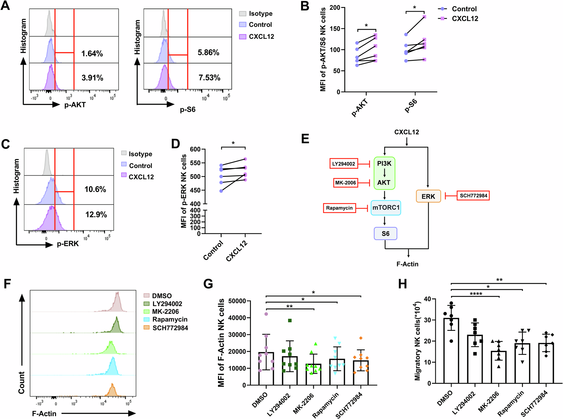
Fig. 4: PI3K/AKT/mTORC1 and ERK signaling pathways are involved in NK cell migration.

A The representative flow cytometry plots show the effects of CXCL12 (100 ng/ml) on the phosphorylation of AKT and S6 in NK cells. B The phosphorylation MFI of AKT and S6 in NK cells stimulated with CXCL12 (100 ng/ml) or PBS (Control) (n = 6). C The representative flow cytometry plots show the effect of CXCL12 (100 ng/ml) on the phosphorylation of ERK in NK cells. D The phosphorylation MFI of ERK in NK cells stimulated with CXCL12 (100 ng/ml) or PBS (Control) (n = 6). B, D *P < 0.05 (Wilcoxon matched-pairs signed rank test). E Schematic diagram of inhibitors targeting PI3K/AKT/mTORC1 and ERK signaling pathways: LY294002 (PI3K inhibitor), MK-2206 (AKT inhibitor), Rapamycin (mTORC1 inhibitor), and SCH772984 (ERK inhibitor). F A representative flow cytometry plot demonstrating the effects of LY294002 (50 μM), MK-2206 (10 μM), Rapamycin (200 nM), SCH772984 (300 nM), or DMSO on the levels of F-Actin in CXCL12-stimulated NK cells. G The MFI of F-Actin in CXCL12-stimulated NK cells treated as indicated (n = 9). H CXCL12-triggered migration of NK cells treated with LY294002 (50 μM), MK-2206 (10 μM), Rapamycin (200 nM), SCH772984 (300 nM) or DMSO (n = 7). G, H *P < 0.05, **P < 0.01, and ****P < 0.0001 (Friedman test).