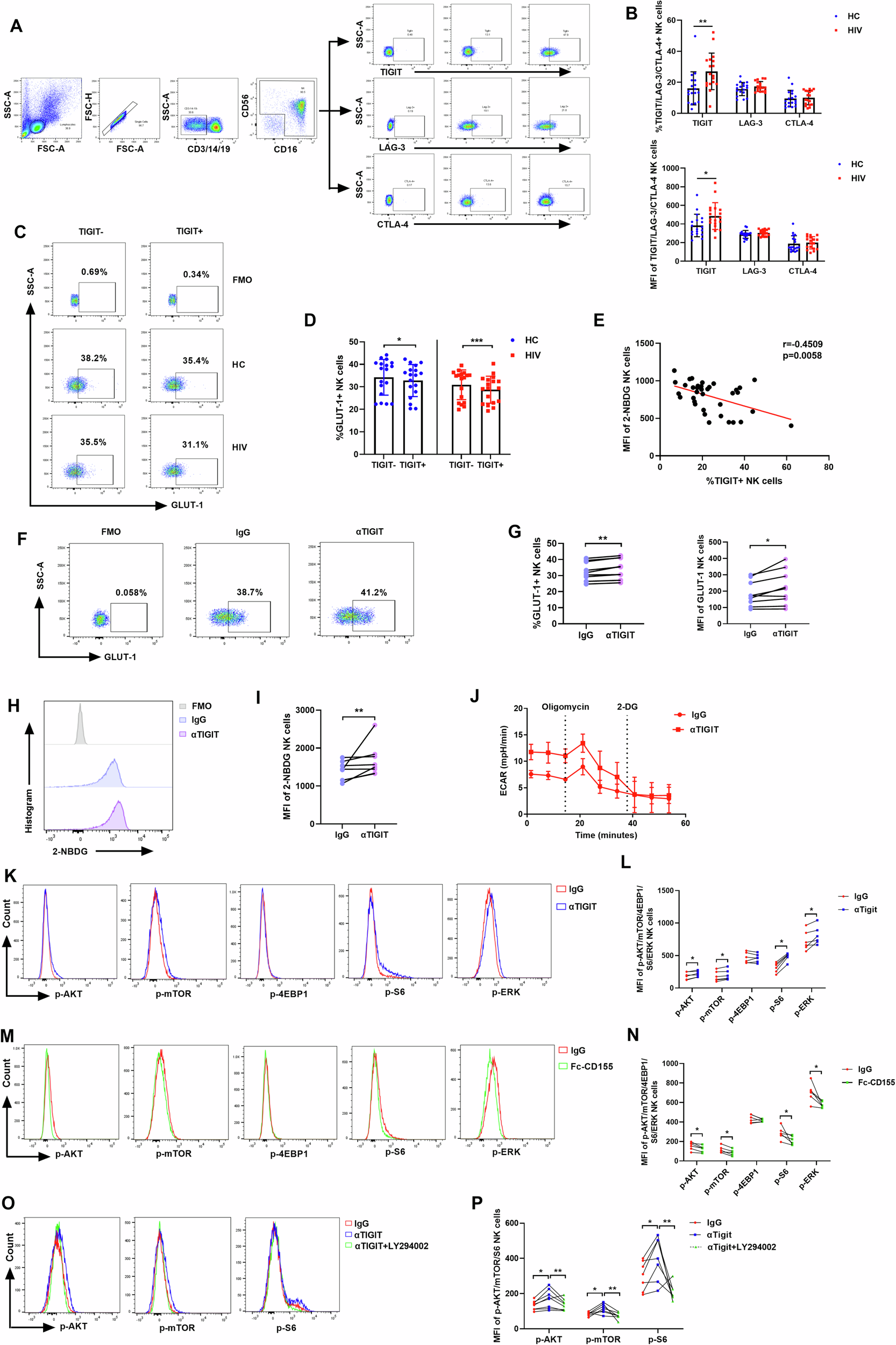
Fig. 5: Increased TIGIT-positive NK cells disrupt the glycolysis of HIV-infected individuals by inhibiting PI3K/AKT/mTORC1 or ERK signaling pathways.

A The representative flow cytometry plots showing the expression of TIGIT, LAG-3 and CTLA-4 on NK cells from HC and HIV individuals. B The percentage and MFI of TIGIT, LAG-3, and CTLA-4 on NK cells from HC (n = 18) and HIV (n = 18) individuals. *P < 0.05 and **P < 0.01 (Mann–Whitney test). C, D The percentages of GLUT-1 on TIGIT - or TIGIT + NK cells from HC (n = 18) and HIV (n = 18) individuals. *P < 0.05 and ***P < 0.001 (Wilcoxon matched-pairs signed rank test). E The correlation between TIGIT and 2-NBDG of NK cells (n = 36), r indicates Spearman rank correlation coefficient. F The representative flow cytometry plots show the effects of αTIGIT (5 μg/ml) on GLUT-1 expression in NK cells from HIV-infected individuals. G The percentage of GLUT-1 on NK cells from HIV-infected individuals treated with αTIGIT (5 μg/ml) or IgG (n = 9). H The representative flow cytometry plots show the effect of αTIGIT (5 μg/ml) on the glucose uptake in NK cells from HIV-infected individuals. I The MFI of 2-NBDG in NK cells from HIV-infected individuals treated with αTIGIT (5 μg/ml) or IgG (n = 8). J ECAR of NK cells from HIV-infected individuals treated with αTIGIT (5 μg/ml) or IgG. The representative flow cytometry plots show the effects of αTIGIT (5 μg/ml) (K) and Fc-CD155 (5 μg/ml) (M) on the phosphorylation of AKT, mTOR, 4EBP1, S6, and ERK in NK cells from HIV-infected individuals stimulated with CXCL12 (100 ng/ml). The phosphorylation MFI of AKT, mTOR, 4EBP1, S6, and ERK in NK cells from HIV-infected individuals treated with αTIGIT (5 μg/ml) (L) and Fc-CD155 (5 μg/ml) (N) (n = 6). G, I, L, N *P < 0.05 and **P < 0.01 (Wilcoxon matched-pairs signed rank test). O The representative flow cytometry plots show the effects of LY294002 (50 μM) on the phosphorylation of AKT, mTOR, and S6 in αTIGIT-treated NK cells from HIV-infected individuals stimulated with CXCL12 (100 ng/ml). P The phosphorylation MFI of AKT (n = 8), mTOR (n = 7), and S6 (n = 7) in αTIGIT-treated NK cells from HIV-infected individuals treated with LY294002 (50 μM). *P < 0.05 and **P < 0.01 (Friedman test).