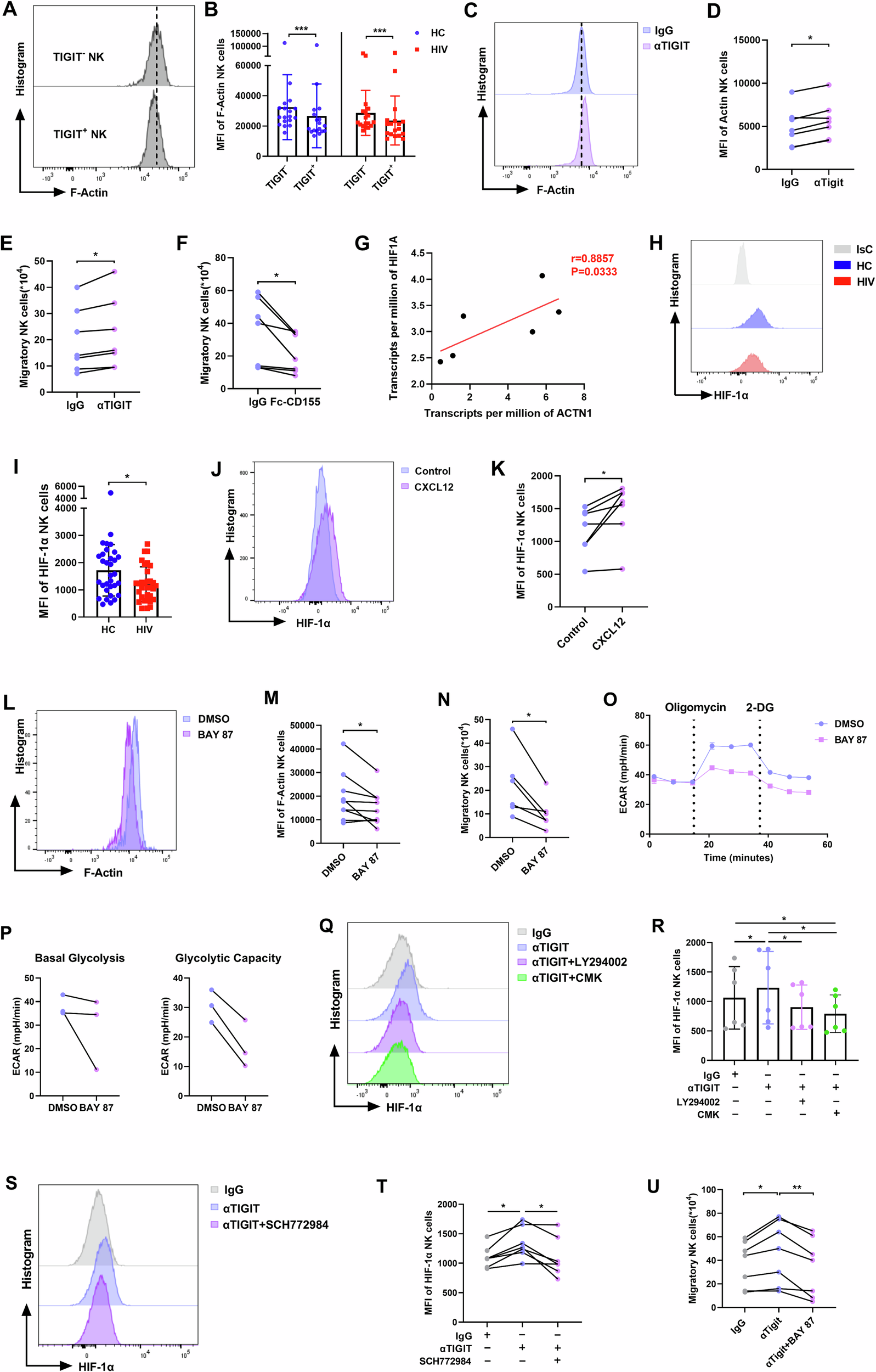
Fig. 6: TIGIT suppresses NK cell migration via inhibiting HIF-1α-mediated glycolysis.

A, B The MFI of F-Actin in TIGIT- or TIGIT+ NK cells from HC (n = 18) and HIV (n = 18) individuals. ***P < 0.001 (Wilcoxon matched-pairs signed rank test). C A representative flow cytometry plot demonstrating the effects of αTIGIT (5 μg/ml) on the levels of F-Actin in CXCL12-stimulated NK cells from HIV-infected individuals. D The MFI of F-Actin in CXCL12-stimulated NK cells from HIV-infected individuals treated with αTIGIT (5 μg/ml) or IgG (n = 7). CXCL12-triggered migration of NK cells from HIV-infected individuals treated with αTIGIT (5 μg/ml) (E) and Fc-CD155 (5 μg/ml) (F) (n = 7). D–F *P < 0.05 (Wilcoxon matched-pairs signed rank test). G The correlation between HIF1A gene expression and ACTN1 gene expression of NK cells (n = 6). Data from the NCBI Gene Expression Omnibus (GEO) database identifier GSE25669, r indicates Spearman rank correlation coefficient. H, I The MFI of HIF-1α in NK cells from the HC (n = 32) and HIV (n = 32) individuals. *P < 0.05 (Mann–Whitney test). J A representative flow cytometry plot shows the effects of CXCL12 (100 ng/ml) on the expression of HIF-1α in NK cells. K The MFI of HIF-1α in NK cells stimulated with CXCL12 (100 ng/ml) (n = 7). L A representative flow cytometry plot demonstrating the effects of BAY 87 (10 μM) or DMSO on the levels of F-Actin in CXCL12-stimulated NK cells. M The MFI of F-Actin in CXCL12-stimulated NK cells treated with BAY 87 (10 μM) or DMSO (n = 9). N CXCL12-triggered migration of NK cells treated with BAY 87 (10 μM) or DMSO (n = 6). O ECAR of NK cells treated with BAY 87 (10 μM) or DMSO. P The basal glycolysis and the glycolytic capacity of NK cells treated with BAY 87 (10 μM) or DMSO (n = 3). K, M, N, P *P < 0.05 (Wilcoxon matched-pairs signed rank test). Q A representative flow cytometry plot shows the effects of LT294002 (50 μM) and CMK (50 μM) on the expression of HIF-1α in αTIGIT-treated NK cells from HIV-infected individuals. R The MFI of HIF-1α in αTIGIT-treated NK cells from HIV-infected individuals treated with LT294002 (50 μM), CMK (50 μM), or DMSO (n = 6). S A representative flow cytometry plot shows the effects of SCH772984 (300 nM) on the expression of HIF-1α in αTIGIT-treated NK cells from HIV-infected individuals. T The MFI of HIF-1α in αTIGIT-treated NK cells from HIV-infected individuals treated with SCH772984 (300 nM) or DMSO (n = 7). U CXCL12-triggered migration of NK cells from HIV-infected individuals treated with αTIGIT (5 μg/ml) and BAY 87 (10 μM) (n = 7). R, T–U *P < 0.05 and **P < 0.01 (Friedman test).