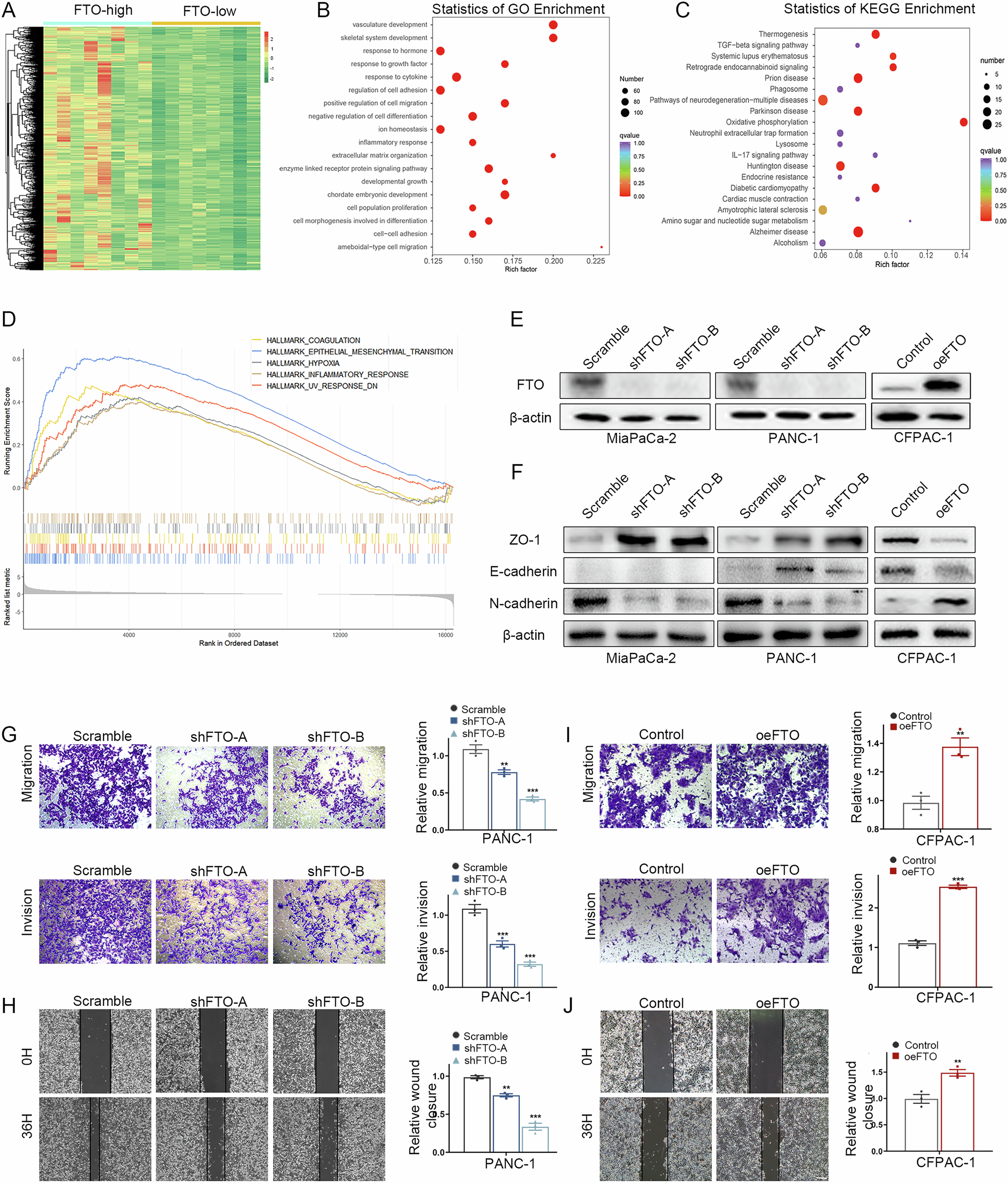
Fig. 2: FTO promoted pancreatic cancer cell migration and invasion.

A Heatmap showing the significant DEGs in the transcriptome data between the FTO-high subgroup samples and the FTO-low subgroup samples. B, C GO and KEGG analyses revealed enrichment of processes related to cell migration, the regulation of cell adhesion and the TGF-beta signaling pathway. D GSEA pathway enrichment analysis results. E FTO knockdown and overexpression were verified at the protein level. F Western blot analysis was used to detect epithelial and mesenchymal cell phenotype marker levels. G–J Transwell and wound healing assays revealed the suppressed migratory capacity of PDAC cells following FTO knockdown. In contrast, FTO overexpression promoted PDAC cell migration and invasion.