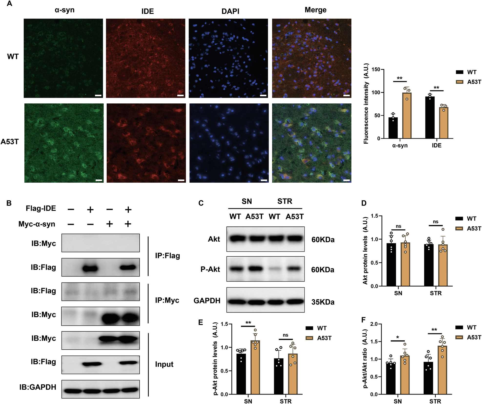
Fig. 3: IDE co-localized with α-syn in vivo without direct interaction in vitro, and potentially activated the insulin signaling pathway.

A Representative immunostaining images displayed the distribution of IDE and α-syn in the SN of 12-month-old A53T α-syn mice and WT mice (n = 3 per group). The quantification of the fluorescence intensity was calculated. Scale bar: 20 μm. **P < 0.01; Student’s t test. B The CO-IP assay with Flag-IDE and Myc-α-syn co-transfected into HEK-293T cells to uncover the binding between the IDE and α-syn. C The representative western blot bands of Akt and p-Akt about the SN and STR of 12-month-old A53T α-syn mice (n = 6) and WT control mice (n = 6). D–F Quantitative analyses including the Akt, p-Akt, and the ratio of p-Akt/Akt were performed (n = 6 per group). **P < 0.01, *P < 0.05, ns not significant; Student’s t test.