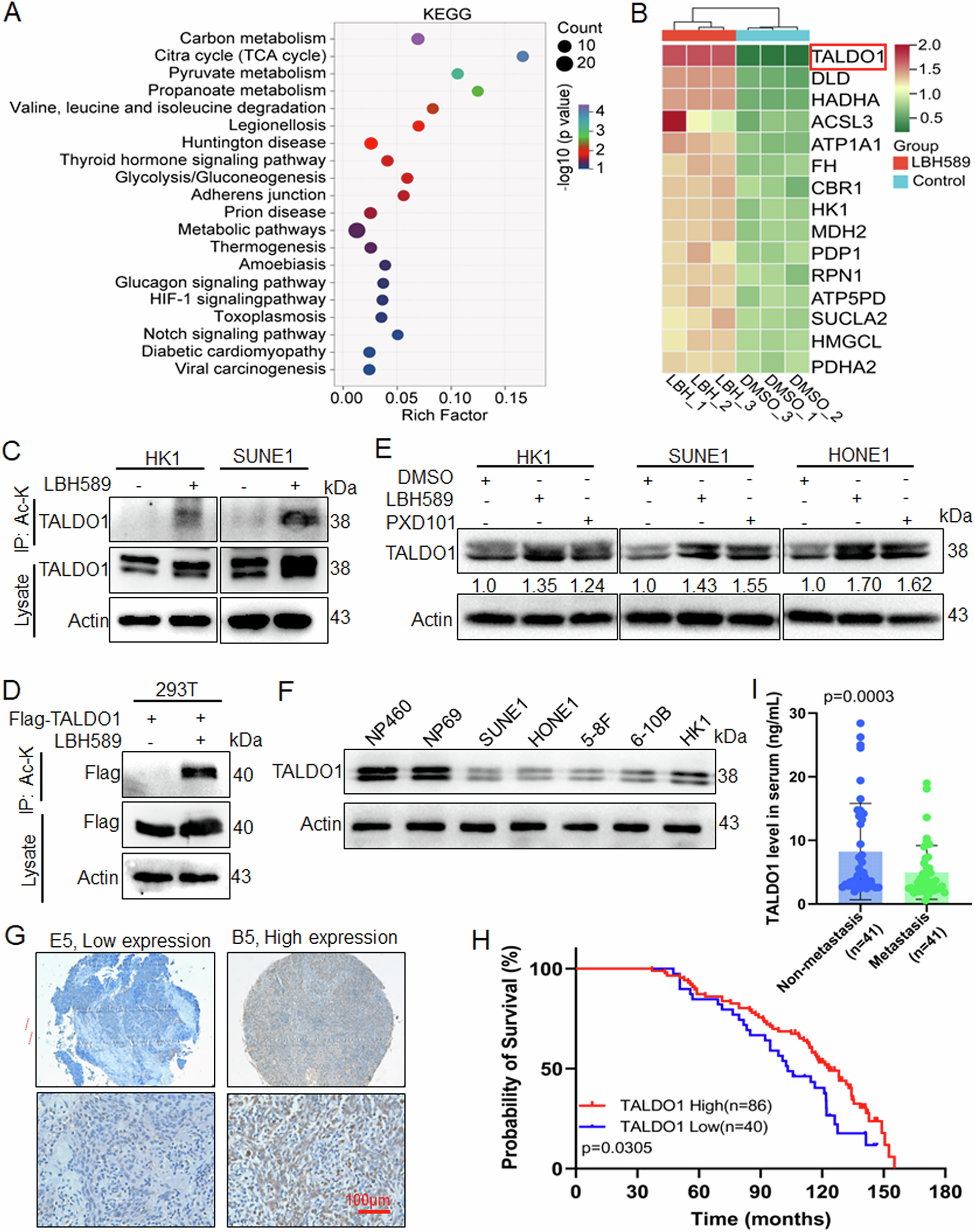
Fig. 1: TALDO1 is deacetylated and downregulated in NPC.

A, B LC-MS/MS assays in HK1 cells with HDACi LBH589 treatment (100 nM, 24 h). A KEGG pathways enrichment analysis of the upregulated acetylated non-histone proteins using Ingenuity Pathway Analysis (IPA). B The heatmap of the upregulated acetylated metabolism enzymes in the LBH589-treated groups compared with DMSO groups (Fold change > 1.5, p-value < 0.05). C After treatment with LBH589 (100 nM, 24 h) in HK1 and SUNE1 cells, TALDO1 acetylation was detected by IP with an anti-acetylated lysine antibody and western blot. Ac-K acetylated lysine. D After transfected Flag-TALDO1 in 293T cells and treating with LBH589, TALDO1 acetylation was examine by IP and western blot. E Western blot analysis of TALDO1 in HK1, SUNE1, and HONE1 cells treated with LBH589 (100 nM, 24 h) or PXD101 (50 nM, 24 h). F Western blot analysis of TALDO1 in NPC cell lines (SUNE1, HONE1, 5-8F, 6-10B and HK1) and two normal nasopharyngeal mucosal/epithelial cell lines (NP460 and NP69). IHC analysis of TALDO1 in NPC tissue microarrays. G The TALDO1 expression in NPC tissues by IHC staining (n = 126). H Overall survival rates in NPC patients with low or high TALDO1 expression assessed by Kaplan–Meier analysis. I TALDO1 protein levels in the serum of patients with metastatic or non-metastatic NPC were measured using the TALDO1 ELISA kit. Data were shown as the mean ± SD of at least three independent experiments.