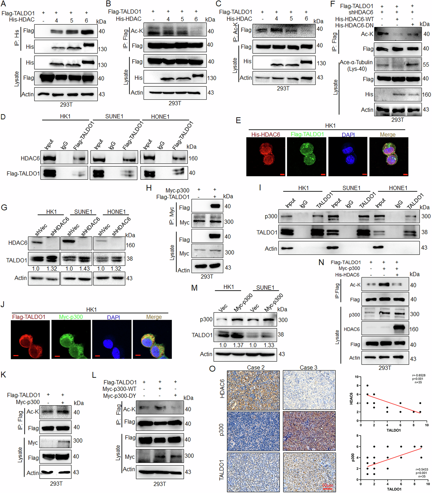
Fig. 3: HDAC6 mediates deacetylation of TALDO1.

A–C After indicated plasmids were transfected into 293T cells for 48 h, A Interaction between HDAC4/5/6 and TALDO1 was detected by IP and western blot. B, C TALDO1 acetylation was detected by IP and western blot. D After transfected Flag-TALDO1 in NPC cells, interaction between exogenous Flag-TALDO1 and endogenous HDAC6 was analyzed by IP and western blot. E Indicated plasmids were transfected into HK1 cells, and the colocalization of TALDO1 and HDAC6 was investigated by confocal microscopy. Scale bar, 5 μm. F Indicated plasmids were transfected into 293T cells, TALDO1 acetylation was detected by IP and western blot. G After established HK1, SUNE1 and HONE1 knockdown HDAC6 stable cell lines through transfected shHDAC recombinant lentivirus, western blot analysis of TALDO1 expression in HDAC6 stable knockdown NPC cells. H After co-transfected Flag-TALDO1 and Myc-p300 plasmids in 293T cells, and interaction between TALDO1 and p300 was detected by IP and western blot. I The endogenous interaction between TALDO1 and p300 was detected by IP and western blot. J After co-transfected Flag-TALDO1 and Myc-p300 plasmids in HK1 cells, the colocalization of TALDO1 and p300 was investigated by confocal microscopy. Scale bar, 5 μm. K After co-transfected Flag-TALDO1 and Myc-p300 plasmids in 293T cells, TALDO1 acetylation was detected by IP and western blot. L After co-transfected Flag-TALDO1 and Myc-p300 WT or DY (a catalytic inactivation mutant of p300) plasmids in 293T cells, TALDO1 acetylation was analyzed by IP and western blot. M Western blot analysis of TALDO1 in p300 overexpression NPC cells. N After co-transfected Flag-TALDO1 and Myc-p300 followed by transfection with His-HDAC6 expression plasmid for 48 h, TALDO1 acetylation was detected by IP and western blot. O The expression and correlation of TADLO1 and HDAC6 or p300 were analyzed by IHC staining of clinical NPC tissues. Sample size (n = 35), Pearson correlation coefficient (r) and p-value (two-tailed) are indicated.