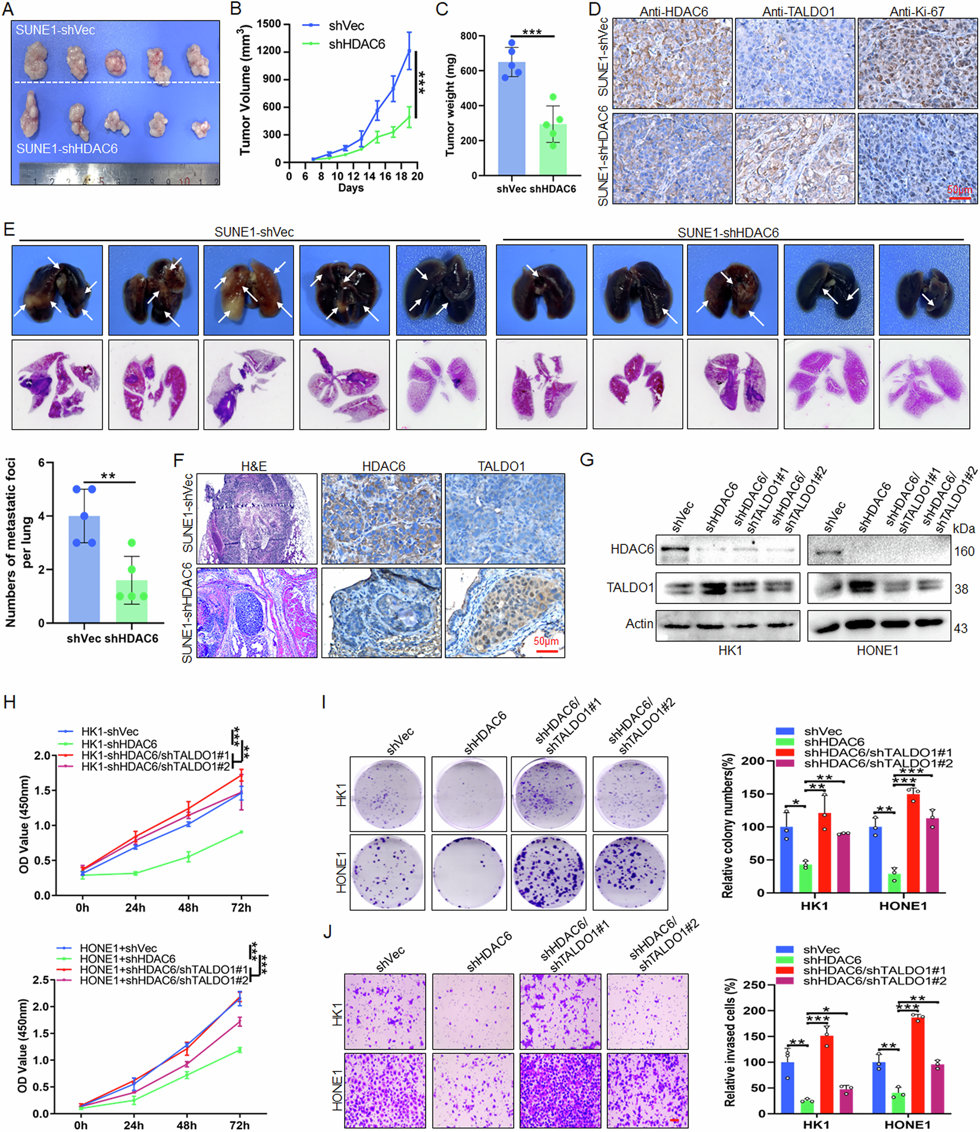
Fig. 4: HDAC6 promotes the proliferation and metastasis of NPC through TALDO1.

A–C After SUNE1-shVec and SUNE1-shHDAC6 stable cells were injected subcutaneously into 5-week-old nude mice (n = 5), the tumor growth (A), tumor volume (B) and tumor weight (C) were monitored. D Representative images of IHC staining of HDAC6, TALDO1 and Ki-67 in xenograft tumor tissues. E, F After SUNE1-shVec and SUNE1-shHDAC6 stable cells were injected into the lateral tail vein of 5-week-old female nude mice (n = 5), E images and quantitative data of lung metastatic foci, F representative images of H&E staining of lung foci and IHC staining of HDAC6 and TALDO1 in lung foci. G Western blot analysis of TALDO1 expression after TALDO1 knockdown in HK1-shHDAC6 and HONE1-shHDAC6 stable cells. H, I CCK-8 assays (H) and colony forming assay (I) were performed to examine the cell proliferation. J Transwell assays were carried out to detect cell invasion. Scale bar, 50 μm. Data were shown as the mean ± SD of at least three independent experiments. *p < 0.05 and **p < 0.01 and ***p < 0.001.