Fig. 3: YTHDC2 inhibits BLCA’s self-renewal and cell stemness.
From: YTHDC2 suppresses bladder cancer by inhibiting SOX2-mediated tumor plasticity

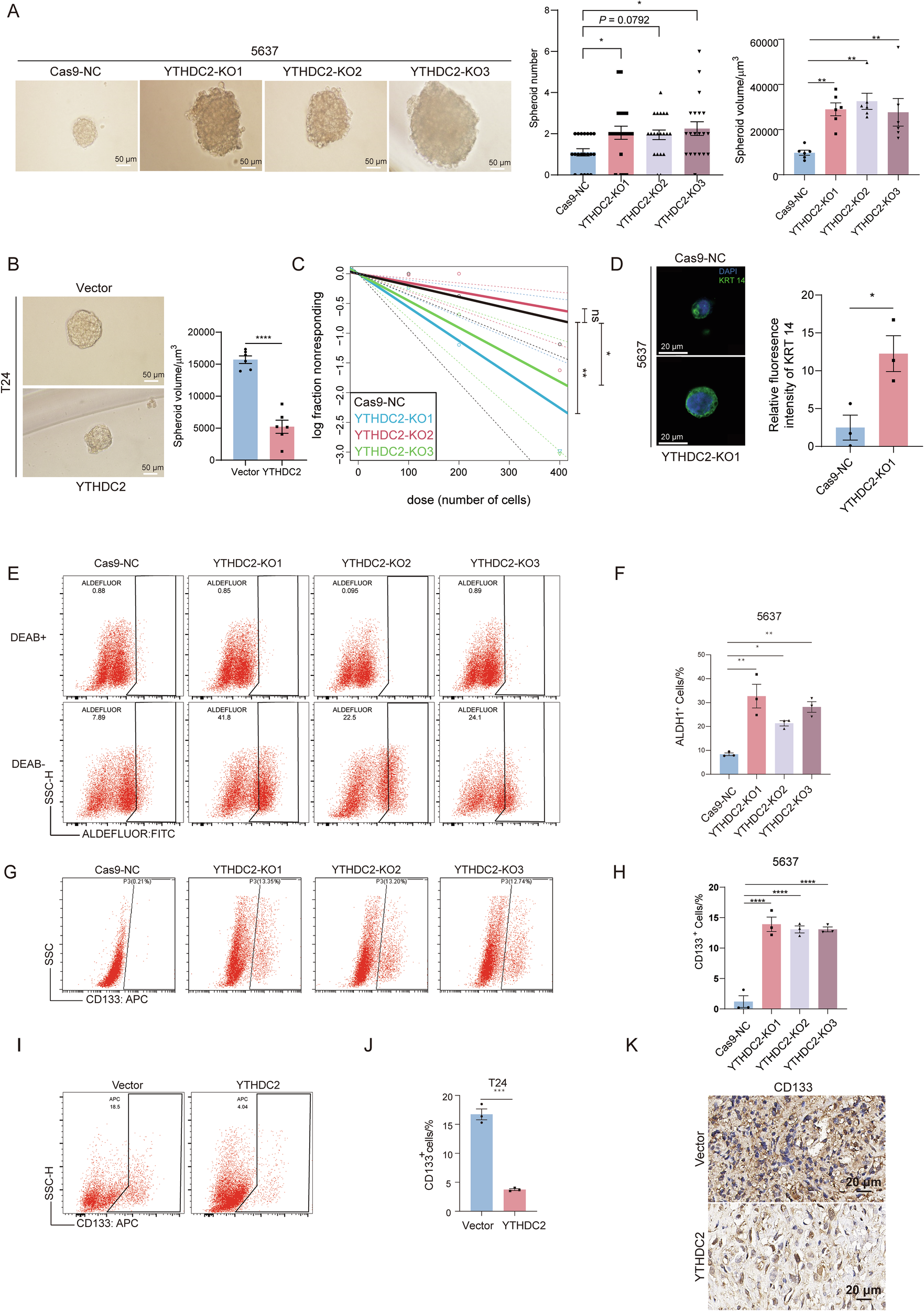
A Tumor sphere formation assays to evaluate the self-renewal ability of Cas9-NC and YTHDC2-KO1-3 5637 cells. Representative phase contrast microscope images were used to show the morphology of spheroids. The spheroid numbers of each replicate and volume of each spheroid per 250 cells initially seeded was calculated. Quantification results were presented both on the right. Scale bar: 50 µm. B Representative phase contrast microscope images for tumorsphere formation assay in empty-vector (Vector) and YTHDC2-overexpressing groups (YTHDC2) of T24. The volume of spheroid in each group was measured with Image J. Quantitative results were presented on the right. Scale bar: 50 µm. C Extreme limiting dilution assay in Cas9-NC and YTHDC2 knockout 5637 cells. Fitting curve and statistical significance were both generated from ELDA software. D Representative images of the KRT14 immunofluorescence staining results of Cas9-NC and YTHDC2 knockout groups and fluorescence intensity quantification. Scale bar: 20 µm. E–H Immunofluorescence staining of ALDH1 and CD133 followed by flowcytometry analysis was conducted to identify CD133+/ALDH1+ stem cell subpopulation derived from cultures of Cas9-NC and YTHDC2 knockout groups of 5637 cells. I, J Flow cytometric analysis of CD133⁺ cells in T24 bladder cancer cells infected with control (Vector) or YTHDC2-overexpressing lentivirus. I Representative flow plots showing the proportion of CD133⁺ cells. J Quantification of CD133⁺ cell percentages, showing a significant reduction in the YTHDC2-overexpression group. K Representative immunohistochemical staining of CD133 in xenograft tumor sections derived from T24 cells infected with control or YTHDC2-overexpressing lentivirus. A marked reduction in CD133-positive cells was observed upon YTHDC2 overexpression. Scale bar: 20 μm. *P < 0.05, **P < 0.01, ***P < 0.001, ****P < 0.0001.