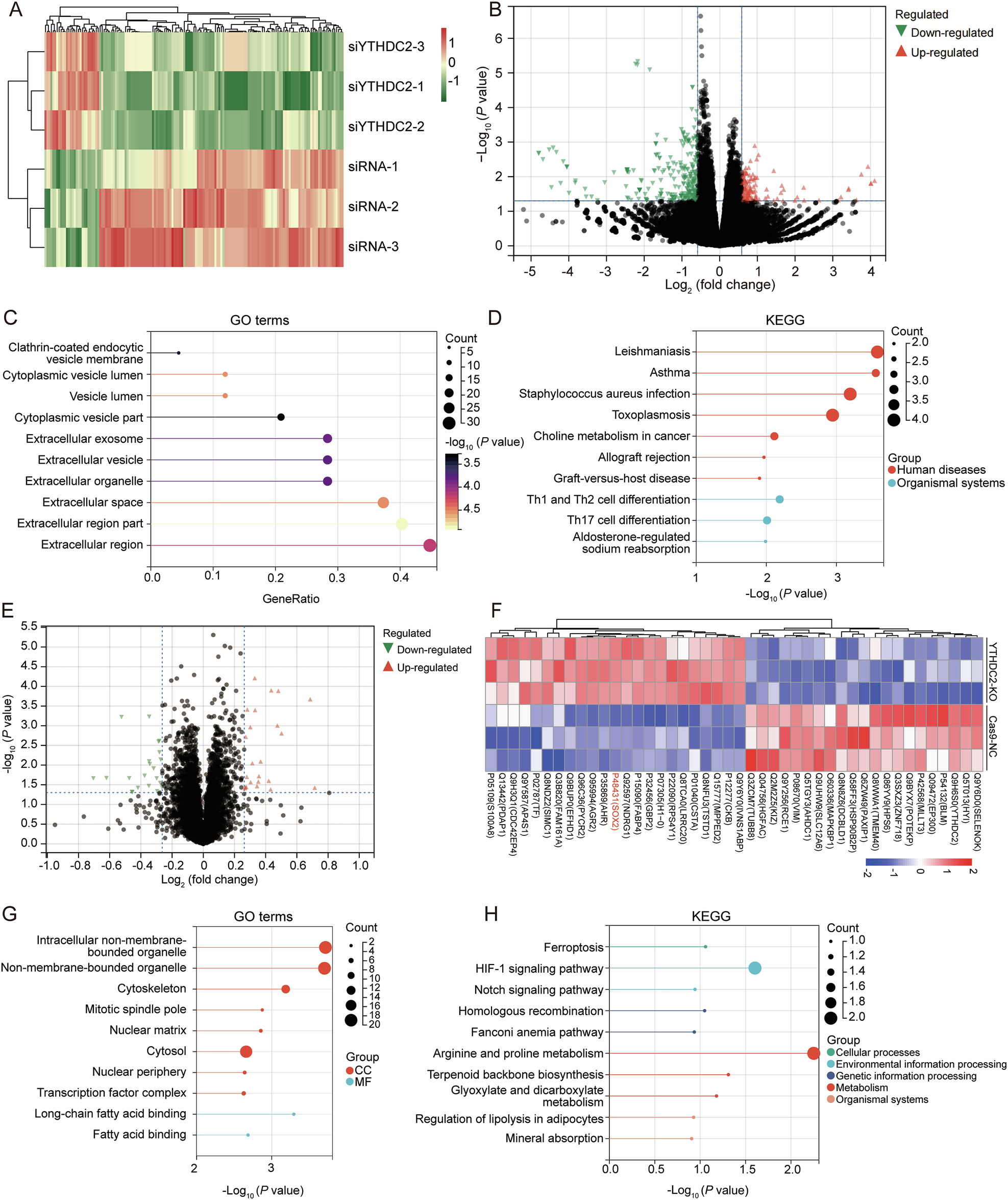
Fig. 4: The transcriptomics and proteomics profiles of 5637 cells.
From: YTHDC2 suppresses bladder cancer by inhibiting SOX2-mediated tumor plasticity

A The heatmap presented differentially expressed transcripts identified by RNA-seq between siRNA group and si-YTHDC2 group. B The volcano plot showed all expression changes of transcripts in the RNA-seq dataset between group of scrambled siRNA and groups of siRNAs targeting YTHDC2. |log2FC| > 0.585, P < 0.05. C The lollipop chart showed the GO enrichment analysis of DEGs identified by RNA-seq. D The lollipop chart showed the KEGG enrichment analysis of DEGs identified by RNA-seq. E The volcano plot showed numbers of up-regulated and down-regulated proteins in the proteomics dataset between groups of Cas9-NC and YTHDC2 knockout 5637 cells. |log2FC| > 0.263, P < 0.05. F The heatmap presented differentially expressed proteins identified by proteomics between Cas9-NC and YTHDC2 knockout groups. G The lollipop chart showed the GO enrichment analysis of differentially expressed proteins identified by proteomics analysis. H The lollipop chart showed the KEGG enrichment analysis of differentially expressed proteins identified by proteomics analysis.