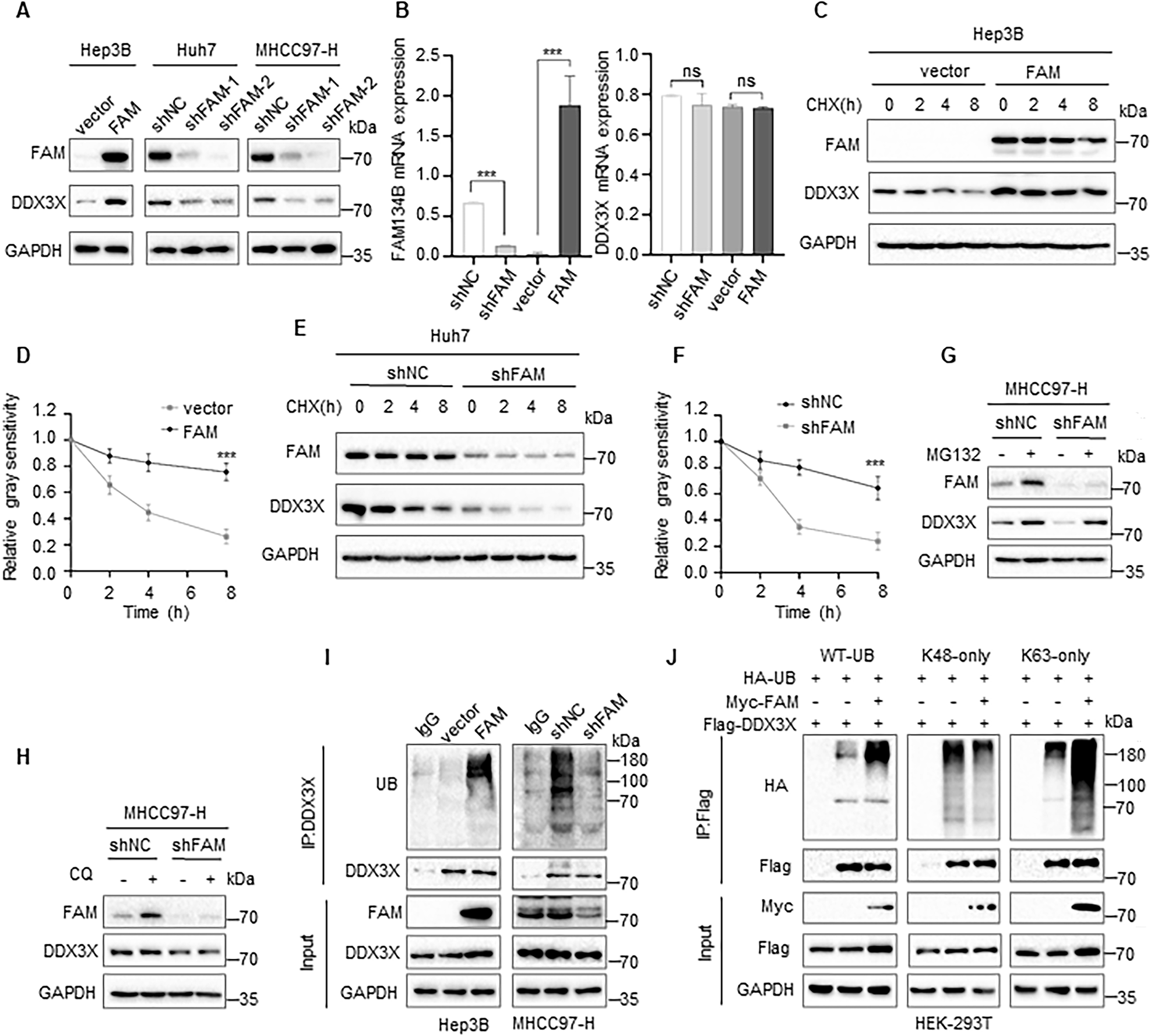
Fig. 2: FAM134B inhibits DDX3X proteasomal degradation.
From: Targeting FAM134B-DDX3X axis inhibiting AKT signaling in hepatocellular carcinoma

A Western blot detected protein level of DDX3X in FAM134B overexpression or knockdown cell lines. B RT-qPCR detected DDX3X mRNA level in FAM134B overexpression (Hep3B) or knockdown (MHCC97-H) cell lines. C, D Hep3B cells stably expressing vector or FAM134B overexpression were treated with CHX (20 μM) for 0, 2, 4, 8 h. The degradation kinetics of DDX3X was monitored over time by Western blot. Data are mean ± SEM from three independent experiments, ***P < 0.001. E, F MHCC97-H cells stably expressing shNC or shFAM134B-1 were treated with CHX (20 μM) for 0, 2, 4, 8 h. The degradation kinetics of DDX3X was monitored over time by Western blot. Data are mean ± SEM from three independent experiments, ***P < 0.001. G MHCC97-H cells stably expressing shNC or shFAM134B-1 cells were treated with or without MG132 (10 μM, 4 h). Western blot detected DDX3X protein level. H MHCC97-H cells stably expressing shNC or shFAM134B-1 cells were treated with or without CQ (20 μM, 4 h). Western blot detected DDX3X protein level. I Hep3B cells stably expressing control or FAM134B, and MHCC97-H cells stably expressing control or shFAM134B-1, were collected using IP-lysis buffer. The cell lysates were then immunoprecipitated with either control IgG or anti-DDX3X antibodies. Both immunoprecipitates and input samples were analyzed by Western blot. J HEK-293T cells were transfected with Flag-DDX3X and HA-UB (WT, K48-only, K63-only), with or without Myc-FAM134B. After 24 h, cell lysates were immunoprecipitated with either control IgG or anti-Flag antibodies. Immunoprecipitates and input were analyzed by Western blot.