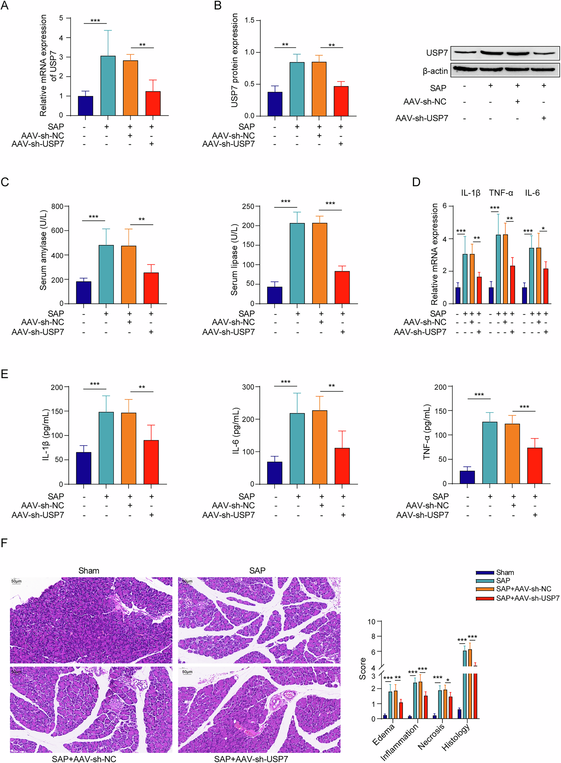
Fig. 2: USP7 knockdown alleviated SAP in mice.

A USP7 mRNA expression based on the qPCR. B USP7 protein expression based on the Western blot. C Serum amylase and lipase activities from the ELISA. D IL-1β, TNF-α, IL-6 mRNA expression in pancreatic tissues from the results of qPCR. E Serum concentrations of IL-1β, TNF-α and IL-6 from the ELISA. F Pancreatic tissue damage according to the HE staining. n = 3 for (B), n = 6 for (A, C–F). *p < 0.05, **p < 0.01, ***p < 0.001.