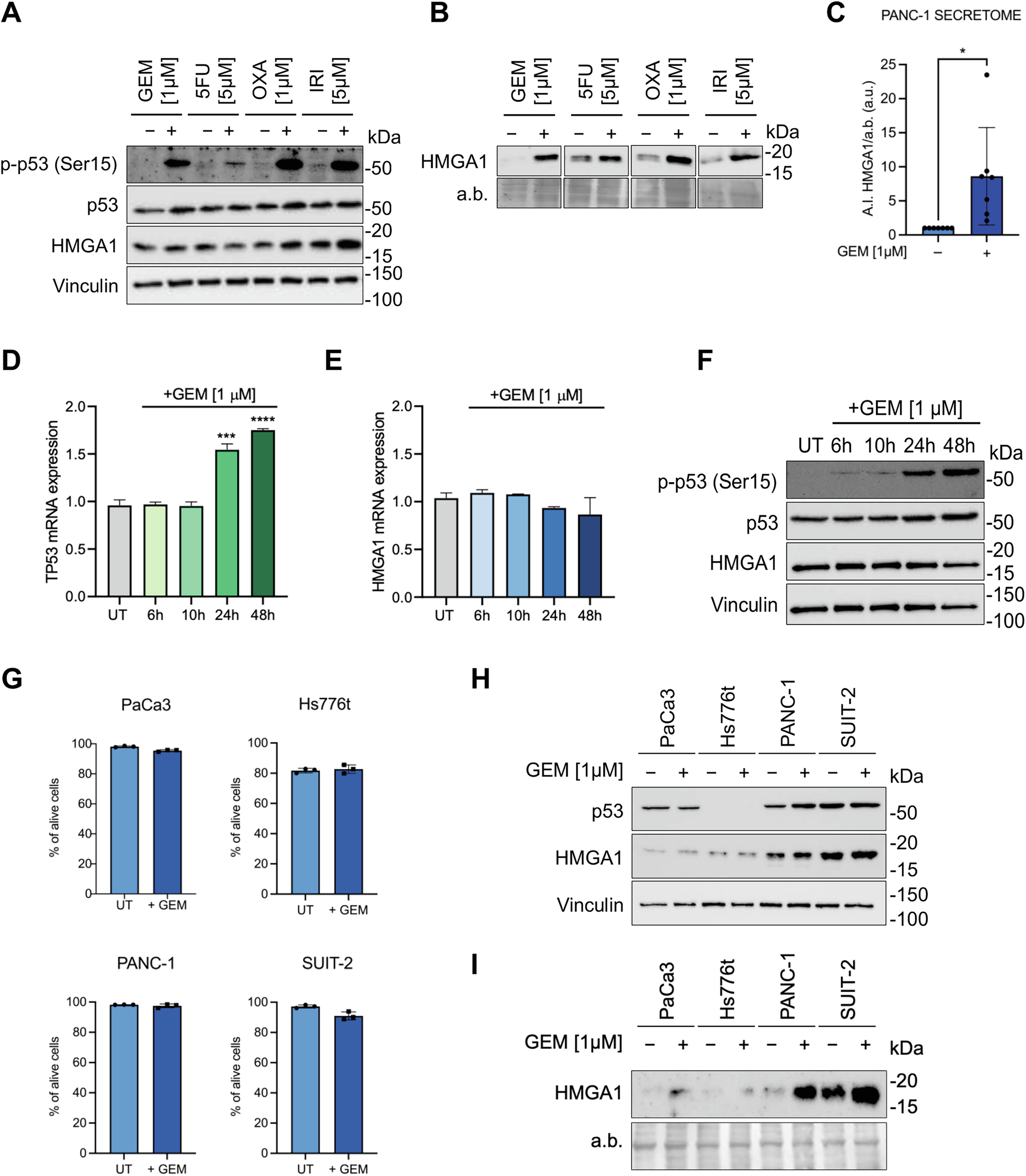
Fig. 3: Chemotherapeutic drugs promotes HMGA1 hypersecretion in mutp53 PDAC cells.

A Immunoblot of p-p53, p53 and HMGA1 proteins in PANC-1 cells after treatment with different anti-cancer drugs at sublethal doses (1 µM gemcitabine (GEM), 5 µM 5-fluorouracil (5-FU), 1 µM oxaliplatin (OXA) and 5 µM irinotecan (IRI)). B Immunoblot of HMGA1 protein in PANC-1 cells secretome after treatment with different anti-cancer drugs at sublethal doses. C Bar charts depict A.I. (a.u.) of HMGA1 secreted by PANC-1 cells with or without 1 µM GEM treatment versus a.b. analyzed using Image Lab Software (Bio-Rad, version 6.1.0 build 7). Data plotted are mean of seven independent experiments ± SD. (Unpaired t-test). *p < 0.05. D qPCR showing TP53 expression upon sublethal dose GEM treatment of PANC-1 cells for 6, 10, 24 and 48 h. ***p < 0.001, ****p < 0.0001. E qPCR showing HMGA1 expression upon sublethal dose of GEM treatment of PANC-1 cells for 6, 10, 24, and 48 h. F Immunoblot of p-p53, p53, and HMGA1 proteins in PANC-1 cells upon sublethal dose GEM treatment for 6, 10, 24 and 48 h. G Bar charts of PaCa3, Hs776t, PANC-1 and SUIT-2 cells viability (PI-/Ann V-) after 24 h treatment with 1 µM GEM. H Immunoblot of p53 and HMGA1 proteins in two cell lines carrying TP53wt (PaCa3 and Hs776t) and two cell lines harboring TP53R273H (PANC-1 and SUIT-2) after being treated or not with 1 µM of GEM. I Immunoblot of HMGA1 in human PDAC cells secretome after 1 µM GEM treatment.