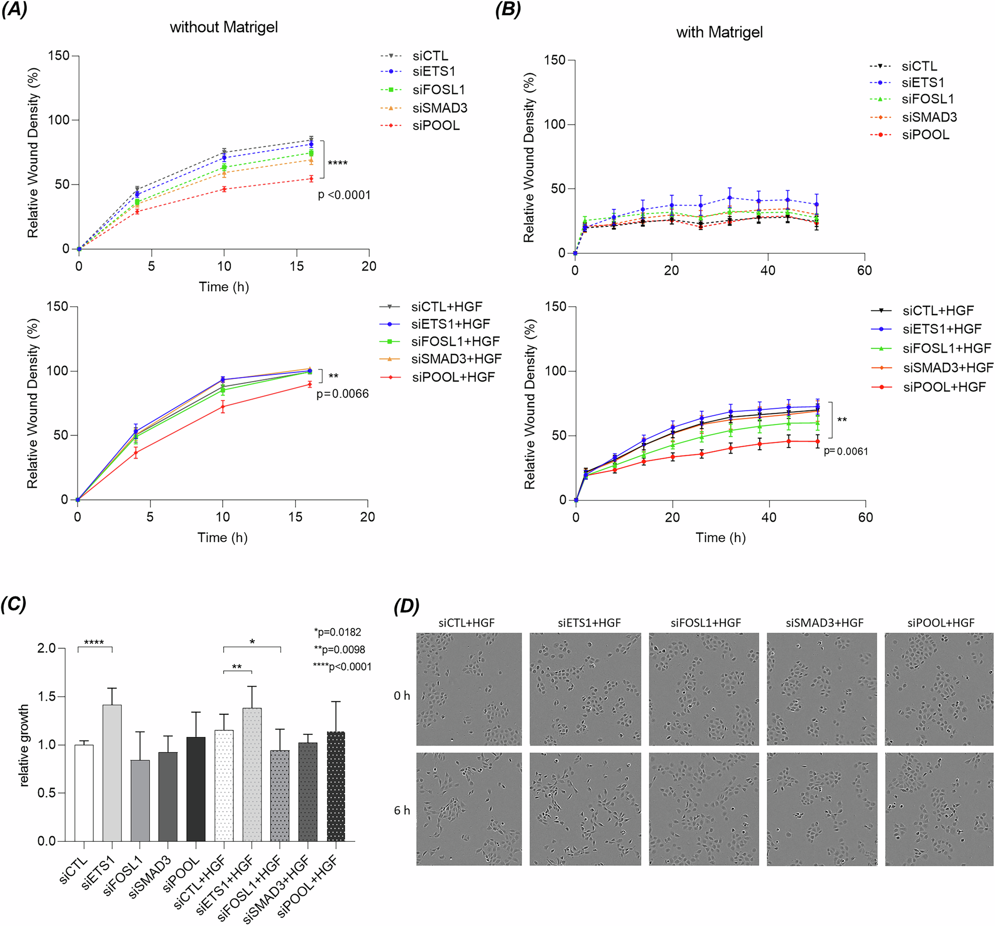
Fig. 4: Effect of ETS1, FOSL1, and SMAD3 silencing on HGF-induced migration, invasion, proliferation and scattering on 16HBE METex14Del cell line.

Forty-eight h after transfection with siRNAs targeting ETS1, FOSL1 and SMAD3 alone or in combination, wound healing was monitored without (A) or with (B) Matrigel in the presence and absence of HGF (triplicates of n = 4 independent experiments). In all graphs, only statistically significant differences between the negative control (siCTL) and the applied treatment (an siRNA used alone or pooled with the other siRNAs, siPOOL) in the presence or absence of HGF are indicated. Wound healing data are expressed as mean ± SEM and significance was determined by two-way ANOVA test. C The effect of siRNA on proliferation was determined by Alamar blue staining after 16 h of stimulation with HGF and relative growth was expressed as relative mean fluorescence (6 replicates of n = 4 independent experiments). Proliferation data are expressed as mean ± SD and significance was determined by one-way ANOVA test. D Images of the effect of silencing on cell scattering were captured at different time points using the Incucyte system and representative images from baseline and 6 h after stimulation with HGF are shown.