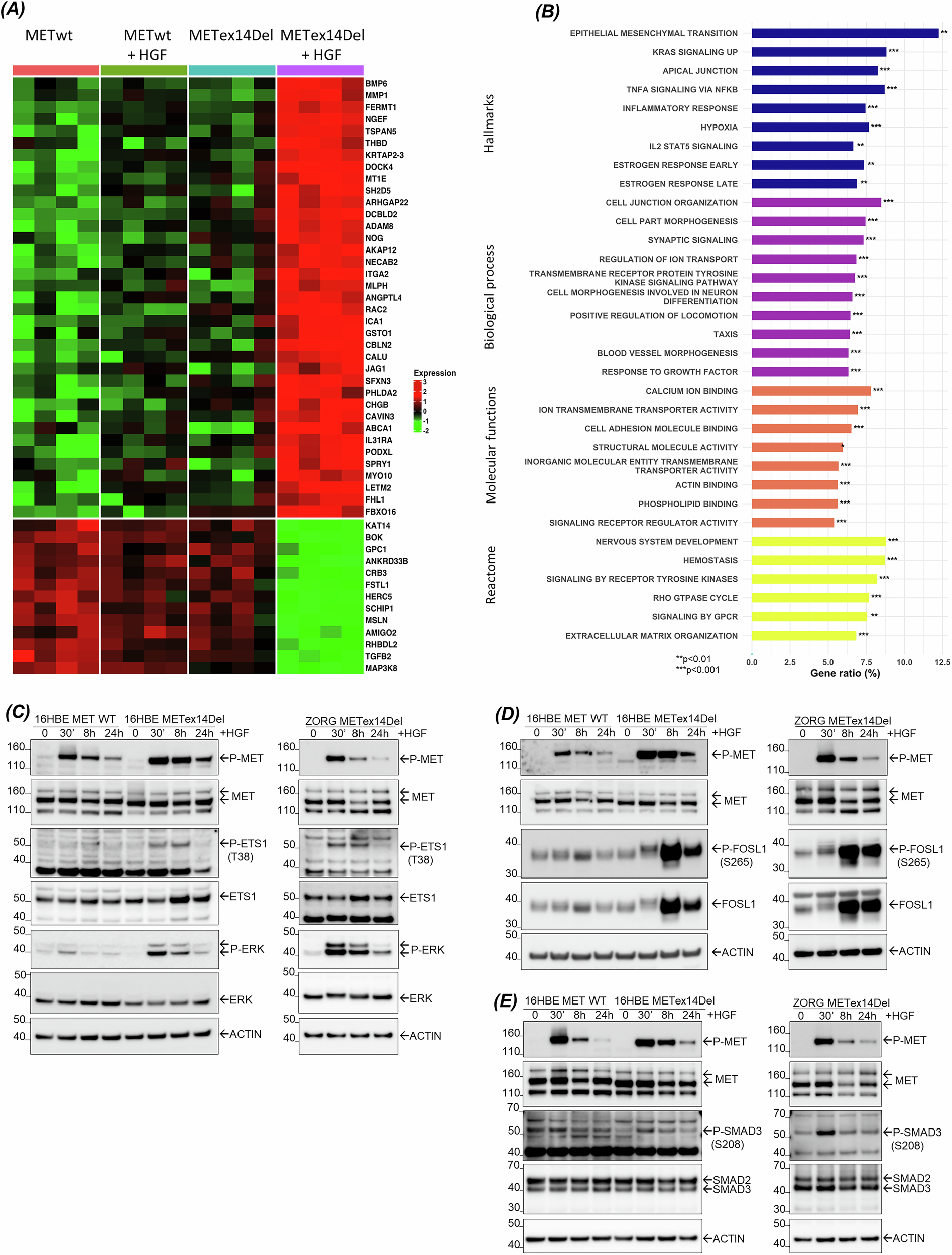
Fig. 5: Gene ontology (GO) annotation of target genes induced by HGF activation of METex14Del.

A Heatmap of the 50 most significantly differentially regulated target genes in response to HGF (adj. p-value < 0.05 and absolute fold change >1.5) between indicated conditions (n = 4 per condition). Colors indicate high (red) and low (green) levels of relative expression. B Shown are gene ratios (%) of GO enrichment for the differentially expressed target genes according to Hallmarks, Biological Process, Molecular Functions and Reactome annotations. Overrepresentation analysis was performed using the hypergeometric test: **p-value < 0.01, ***p-value < 0.001. C–E The 16HBE cells expressing MET WT or METex14Del and ZORG cells derived from lung cancer patients expressing METex14Del were stimulated with HGF in a time course experiment. Expression and activation of C ETS1 and its form phosphorylated at T38 (P-ETS1), D FOSL1 and its form phosphorylated at S265 (P-FOSL1), and E SMAD3 and its form phosphorylated at S208 (P-SMAD3) were analyzed by Western blotting (representative results).