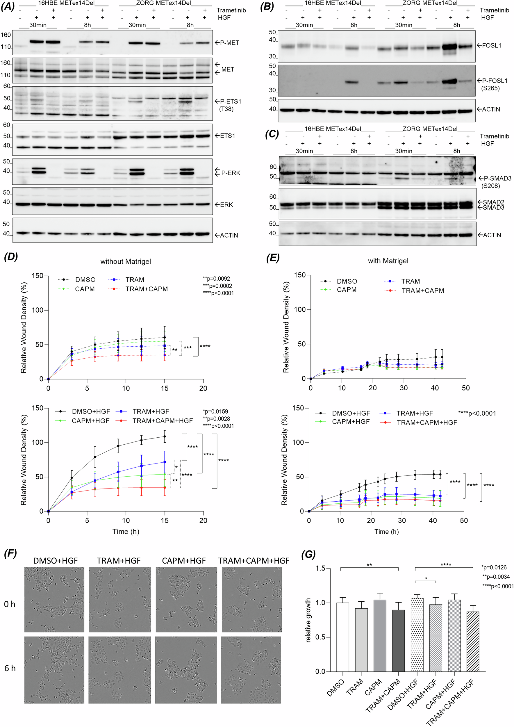
Fig. 6: Effect of MEK inhibitor on ETS1, FOSL1 and SMAD3 phosphorylation and cell responses induced by HGF.

The effect of trametinib (TRAM, a MEK inhibitor) on the expression of (A) P-ETS1/ETS1, B P-FOSL1/FOSL1 and C P-SMAD3/SMAD3 in 16HBE METex14Del cells and ZORG cells stimulated or not with HGF was determined by Western blotting (representative results). The effects of trametinib and capmatinib (CAPM, a MET inhibitor), alone and in combination, on 16HBE METex14Del cell wound healing were evaluated without D and with E Matrigel (6 replicates of n = 3 independent experiments); F scattering in 16HBE METex14Del cells stimulated or not with HGF (representative photo of baseline and 6 h after inhibition under HGF) and G proliferation (6 replicates of n = 4 independent experiments). In all graphs, only statistically significant differences between the negative control without HGF (DMSO) and the different treatments (individual or combined inhibitors) in the presence or absence of HGF are indicated. Wound healing data in panels (D, E) are expressed as mean ± SEM and significance was determined by two-way ANOVA test. In panel G, proliferation data are expressed as mean ± SD and significance was determined by one-way ANOVA test.