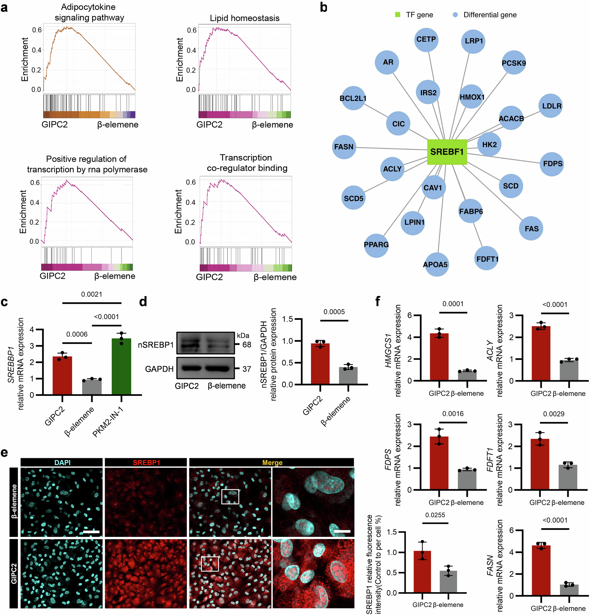
Fig. 5: GIPC2 regulates SREBP1 activity.

a GSEA comparing gene sets involved in the adipocytokine signaling pathway, lipid homeostasis, positive regulation of transcription by RNA polymerase and transcription coregulator binding between GIPC2-overexpressing UC-MSCs treated with or without β-elemene after 7 days of adipogenic induction. b Network plot illustrating transcription factors (TFs) enriched with differentially expressed genes (DEGs) in GIPC2-overexpressing UC-MSCs treated with or without β-elemene, with green nodes representing TFs and blue nodes representing target DEGs. c qRT-PCR analysis of SREBP1 in GIPC2-overexpressing UC-MSCs following β-elemene or PKM2-IN-1 treatment. d, e WB and immunofluorescence analyses evaluating SREBP1 expression in GIPC2-overexpressing UC-MSCs following β-elemene treatment. f qRT-PCR analysis of ACLY, FASN, FDPS, FDFT1, and HMGCS1 in GIPC2-overexpressing UC-MSCs following β-elemene treatment. Transcriptomic analysis was performed on three samples per group (n = 3) in (a). All experiments were conducted in triplicate unless otherwise indicated. Statistical analysis: one-way ANOVA (c), two-sided t-test (d–f). Error bars: mean ± s.e.m.; Scale bar, 100 μm (e), 10 μm (e, enlarged image). a, d–f “GIPC2” indicates UC-MSCs overexpressing GIPC2, and “β-elemene” indicates GIPC2-overexpressing UC-MSCs with β-elemene. c “GIPC2” indicates UC-MSCs overexpressing GIPC2, “β-elemene” indicates GIPC2-overexpressing UC-MSCs with β-elemene, and “PKM2-IN-1” indicates GIPC2-overexpressing MSCs with PKM2-IN-1.