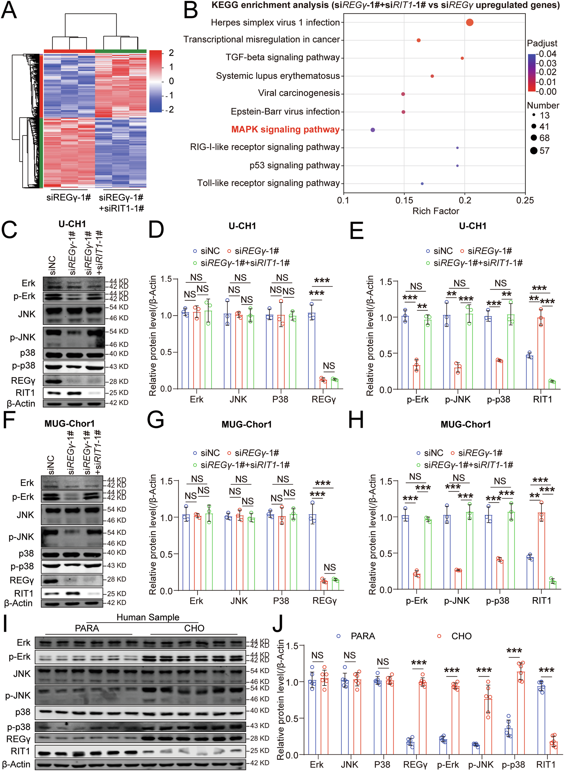
Fig. 6: REGγ regulates chordoma through regulating the RIT1-MAPK pathway.
From: Ubiquitin-independent pathway regulates the RIT1-MAPK pathway in chordoma progression

A Heatmap showing differentially expressed genes in siREGγ-1#+siRIT1-1# cells compared with siREGγ-1# U-CH1 cells by RNA-seq. B KEGG analysis of upregulated gene in siREGγ-1#+siRIT1-1# cells compared with siREGγ-1# cells. Western blot analysis of REGγ, RIT1, Erk, JNK p38, p-Erk, p-JNK p-p38, and β-Actin expression in siNC, siREGγ-1#, and siREGγ-1#+siRIT1-1# U-CH1 cells (C), with statistical results in (D, E). Western blot analysis of REGγ, RIT1, Erk, JNK p38, p-Erk, p-JNK p-p38, and β-Actin expression in siNC, siREGγ-1#, and siREGγ-1#+siRIT1-1# MUG-Chor1 cells (F), with statistical results in (G, H). Western blot analysis of REGγ, RIT1, Erk, JNK, p38, p-Erk, p-JNK, p-p38, and β-Actin expression in chordoma (CHO) tissues and matched paracancerous (PARA) tissues (I), with statistical results in (J) (n = 6).