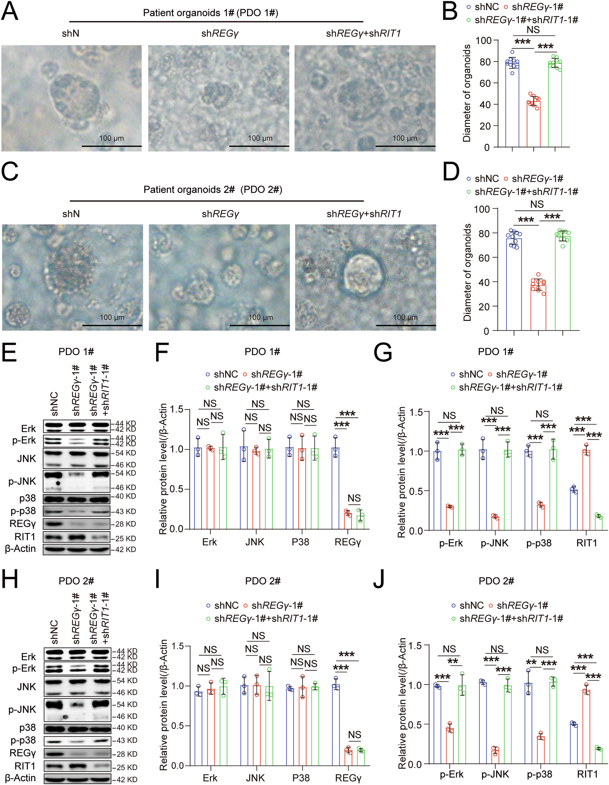
Fig. 7: REGγ regulates chordoma through the RIT1-MAPK pathway at the patient-derived organoid (PDO) level.
From: Ubiquitin-independent pathway regulates the RIT1-MAPK pathway in chordoma progression

Representative images of patient 1#-derived chordoma organoids treated with shNC, shREGγ, and shREGγ+shRIT1 (A), with statistical results in (B). Representative images of patient 2#-derived chordoma organoids treated with shNC, shREGγ, and shREGγ+shRIT1 (C), with statistical results in (D). Western blot analysis of REGγ, RIT1, Erk, JNK, p38, p-Erk, p-JNK, p-p38, and β-Actin expression in patient 1#-derived chordoma organoids treated with shNC, shREGγ, and shREGγ+shRIT1 (E), with statistical results in (F, G). Western blot analysis of REGγ, RIT1, Erk, JNK, p38, p-Erk, p-JNK, p-p38, and β-Actin expression in patient 1#-derived chordoma organoids treated with shNC, shREGγ, and shREGγ+shRIT1 (H), with statistical results in (I, J).