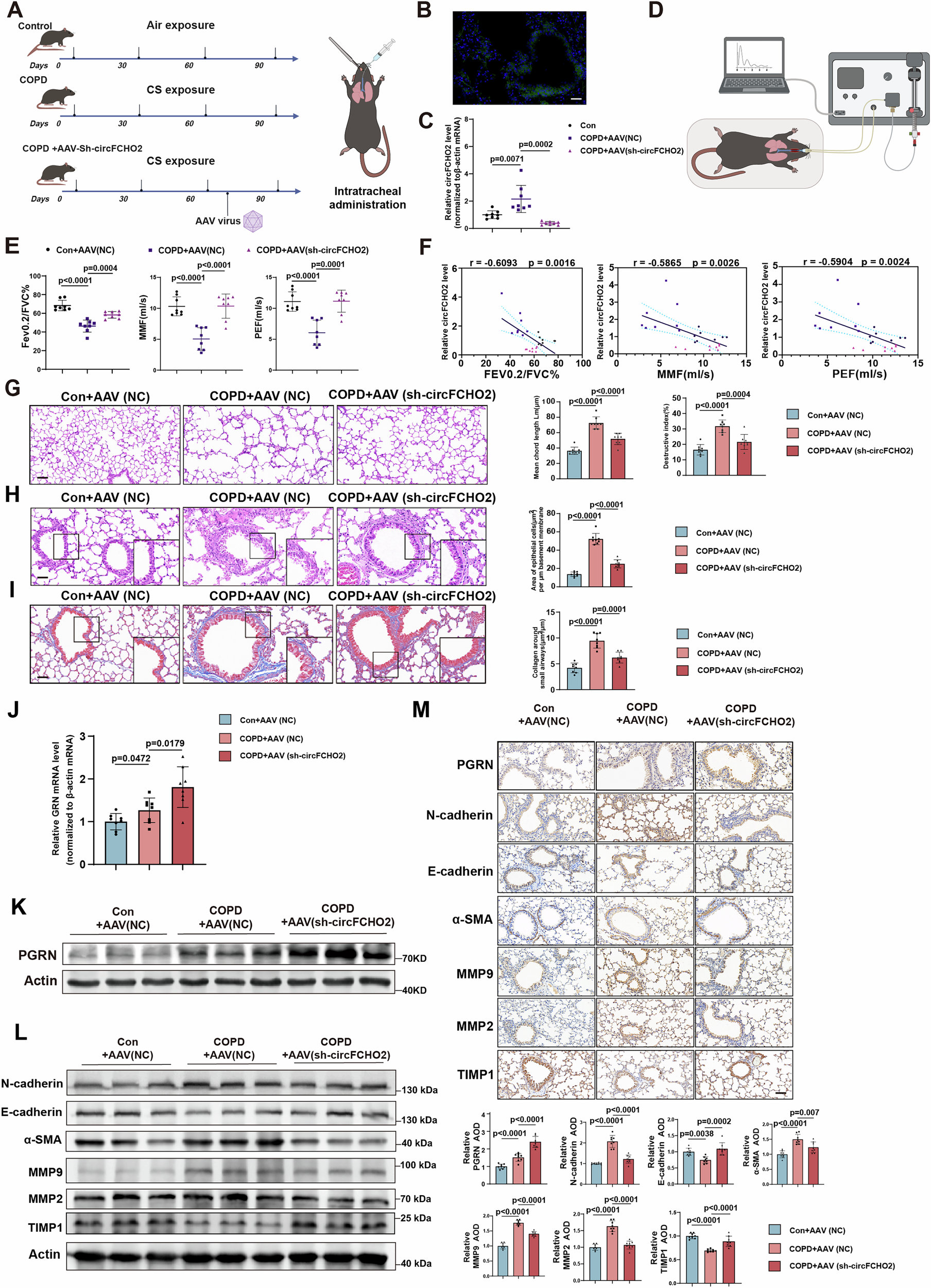
Fig. 6: circFCHO2 knockdown reverses cigarette smoke-induced emphysema and airway remodeling in COPD mice.

A Schematic chart of male C57BL/6 J mice exposed to air or to CS (300 mg/m3 TPM) with or without AAV-circFCHO2 shRNA treatment. B The GFP fluorescence signal shows the AAV infection efficiency in the mouse lung. Scale bar, 50 μm. C The levels of circFCHO2 in the lung tissues of the mice were determined via RT‒qPCR (n = 8). D Schematic chart of the lung function test in mice. E Lung function parameters were examined in COPD mice infected with AAV (n = 8). Fev0.2/FVC%, 200 ms/forced vital capacity percentage; MMF, mean flow rate from 25%-75% of the FVC; PEF, peak expiratory flow. F There was significant negative correlation between the relative circFCHO2 level and the lung function level (n = 8) (G) Mouse lung sections were stained with hematoxylin and eosin (H&E) (scale bar, 100 μm) and emphysema-like alveolar enlargement was quantified on the basis of the mean linear intercept and destructive index (n = 8). The bar plots show the mean chord length and destructive index in each group. H Mouse lung sections were stained with H&E (scale bar: 50 μm; inserts show expanded images of the indicated region). The quantification of epithelial thickness in the small airways was normalized to the perimeter of the basement membrane, as shown in the bar plot (n = 8). I Collagen deposition around small airways in lung sections was assessed using Masson’s trichrome histochemistry (blue color indicates collagen, scale bar: 50 μm; inserts show expanded images of the indicated region). The quantified collagen area around the small airways was normalized to the perimeter of the basement membrane (n = 8). J Bar plot showing the relative GRN mRNA levels in mouse lung tissues (n = 8). K Western blot analysis of PGRN protein levels in mouse lung tissues. L Western blots showing EMT- and ECM remodeling -related proteins in mouse lung tissues. M IHC staining in mouse lung tissues (n = 8). Scale bar 50 μm. Bar plot showing the relative protein expression levels in mouse lung tissues (n = 8). For F, Pearson’s correlations were used. For C, E, G, H, I, J and L, P values were calculated via one-way ANOVA. The data are shown as the means ± SDs from independent experiments.