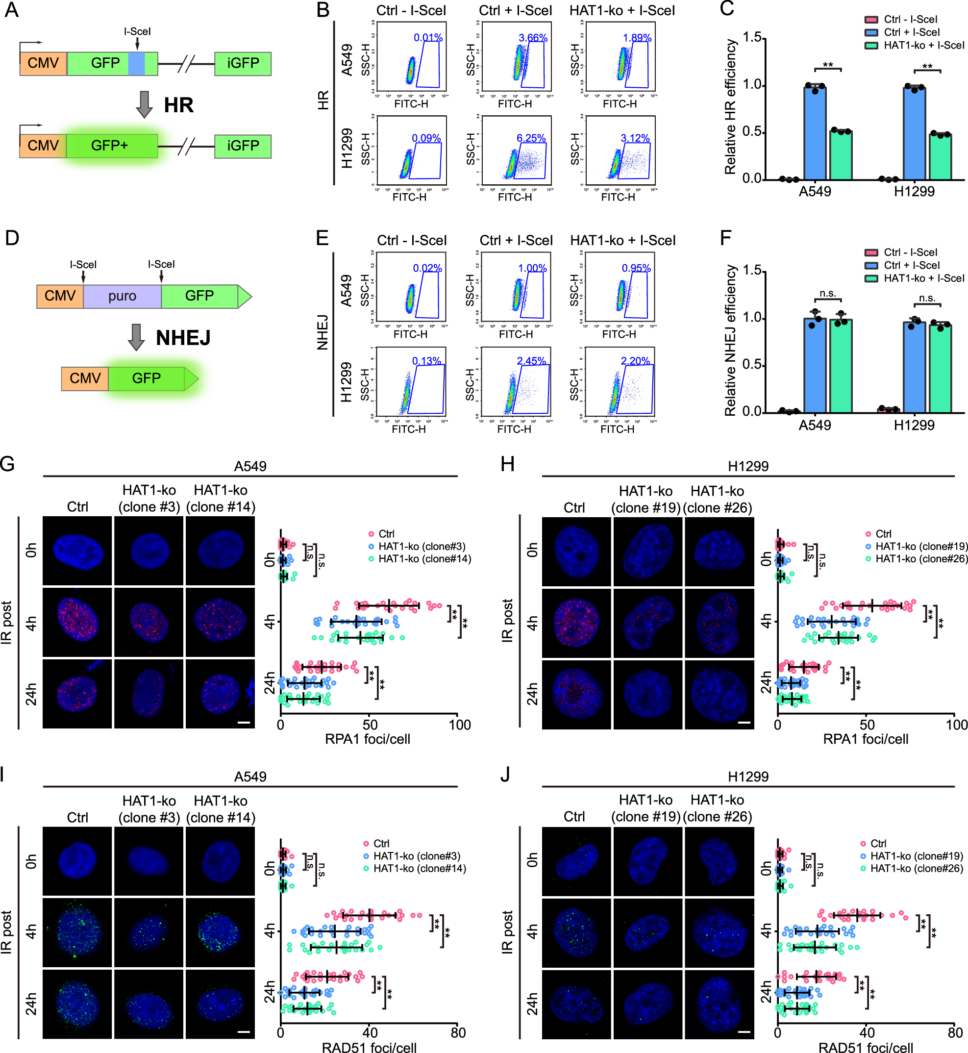
Fig. 4: HAT1 promotes HR-mediated DDR in LUAD cells.

A Schematic diagram of HR reporter systems. B GFP-positive cells determined by HR reporter systems using flow cytometry. C Relative HR efficiency of control LUAD cells and HAT1-KO LUAD cells. D Schematic diagram of NHEJ reporter systems. E GFP-positive cells determined by NHEJ reporter systems using flow cytometry. F Relative NHEJ efficiency of control LUAD cells and HAT1-KO LUAD cells. G The IR-induced foci of RPA1 in A549 cells, abolishing of HAT1 (scale bar = 5 μm; n = 25). H The IR-induced foci of RPA1 in H1299 cells depleted of HAT1 (scale bar = 5 μm; n = 25). I The IR-induced foci of RAD51in A549 cells, abolishing of HAT1 (scale bar = 5 μm; n = 25). J The IR-induced foci of RAD51 in H1299 cells depleting of HAT1 (scale bar = 5 μm; n = 25). All data were analyzed using two-way analysis of variance (ANOVA), **P < 0.01.