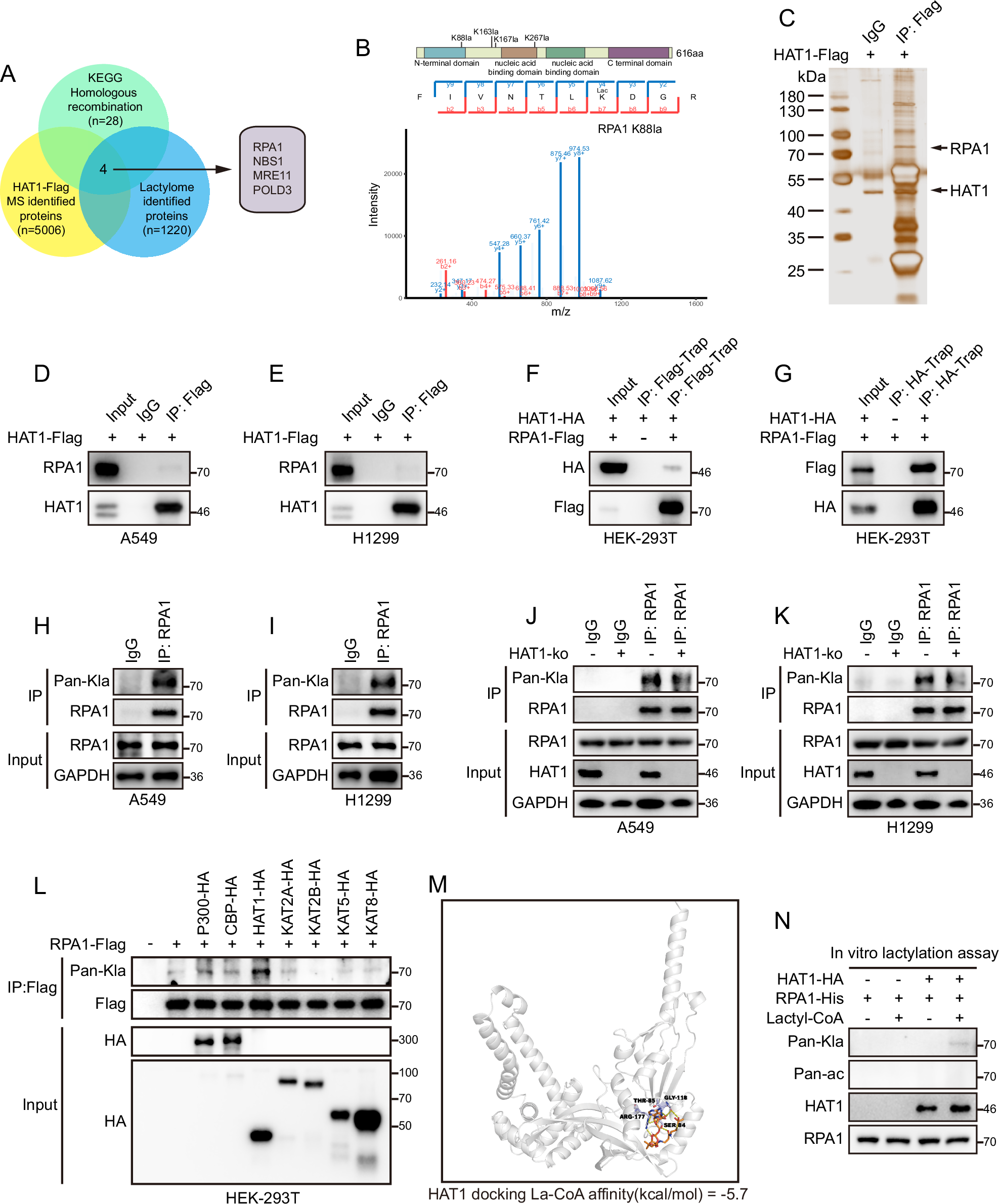
Fig. 5: HAT1 mediates lactylation of RPA1 in LUAD cells.

A Intersection among lysine-lactylated substrates, HAT1-interacted proteins and the gene set of 28 HR proteins. B Secondary mass spectrometry map of RPA1 K88 lactylation modification. C Sliver staining of proteins interacted with HAT1. D Interaction of HAT1 with RPA1 in A549 cells. E Interaction of HAT1 with RPA1 in H1299 cells. F Interaction of exogenous HAT1 with exogenous RPA1 in 293 T cells detected by Flag-Trap. G Interaction of exogenous HAT1 with exogenous RPA1 in 293 T cells detected by HA-Trap. H Validation of RPA1 lactylation in A549 cells. I Confirmation of RPA1 lactylation in H1299 cells. J Detection of lactylated RPA1 in A549 cells depleting of HAT1. K Detection of lactylated RPA1 in H1299 cells depleting of HAT1. L Detection of lactylated RPA1 in HEK-293T cells overexpressed with 7 acetyltransferase of KAT family including P300, CBP, HAT1, KAT2A, KAT2B, KAT5 and KAT8. M Schematic diagram of molecular docking between HAT1 and La-CoA. N In vitro lactylation assay showing lysine lactyltransferase activity of HAT1 towards RPA1.