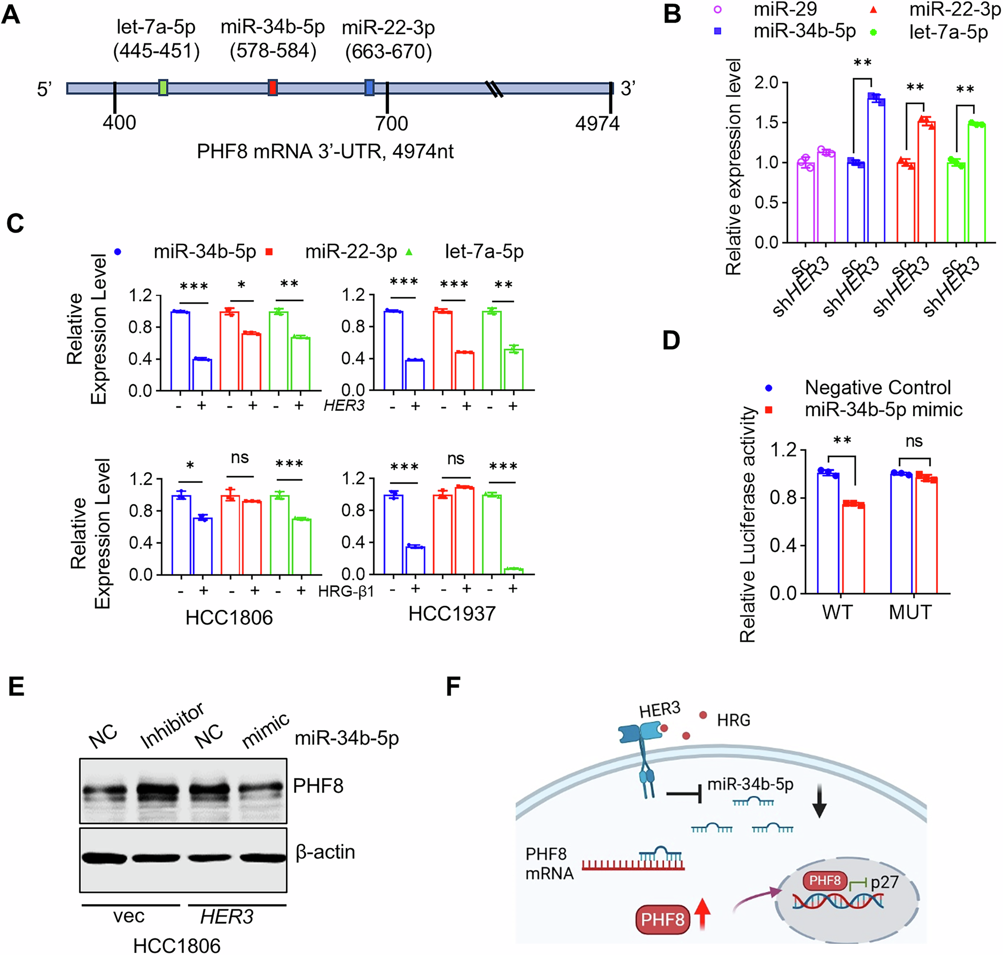
Fig. 5: HER3 signaling upregulates PHF8 via suppression of miR-34b-5p in TNBC cells.

A Schematic representation of the predicted miRNAs binding sites within 3’-UTR of PHF8 mRNA. B HCC1806 cells with specific knockdown of HER3 were analyzed by RT-qPCR to measure the expression levels of indicated miRNAs. C HCC1806 and HCC1937 cells with ectopic expression of HER3 or stimulated with HRG-β1(25 ng/ml) for 24 h. RT-qPCR was performed to measure miRNA expressions levels. D luciferase activity was detected using HEK 293 T cells, which were co-transfected with a miRNA mimic control(Negative Control) or miR-34b-5p mimic along with a luciferase reporter construct containing either the wild-type (WT) or mutated (MUT) miR-34b-5p binding site of the 3’-UTR of PHF8 mRNA. E HCC1806-pLEX (vec) cells were transfected with either miRNA inhibitor control (NC) or specific inhibitor for miR-34b-5p. The HER3-overexpressing HCC1806 cells (HER3) were transfected with either a miRNA mimic control (NC) or miR-34b-5p mimic. The resulting cells were analyzed by western blot assays to examine PHF8 and β-actin. F Proposed model of the mechanism by which HER3 signaling upregulates PHF8 via suppression of miR-34b-5p to promote proliferation and inhibit p27kip1 expression in TNBC cells.