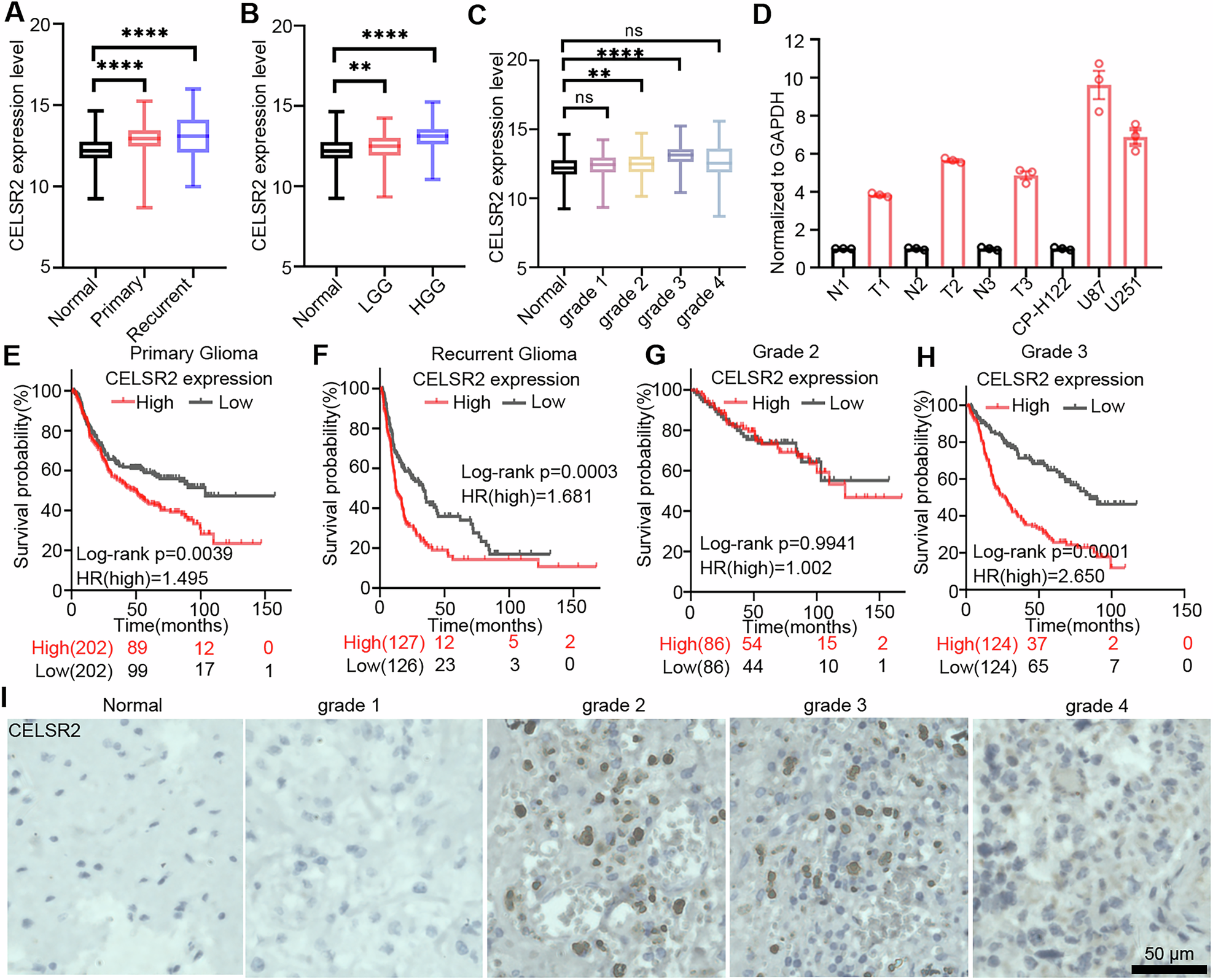
Fig. 1: CELSR2 expression is elevated in glioma tissues.
From: Atypical cadherin CELSR2 acts as a therapeutic target for glioma through WNT3A/β-catenin signaling

A Analysis of TCGA data reveals significantly elevated CELSR2 mRNA levels in primary and recurrent glioma tissues compared to normal tissues (n = 1081 for normal; n = 662 for primary; n = 277 for recurrent). B Analysis of TCGA data demonstrates a significant upregulation of CELSR2 mRNA in low-grade glioma (LGG) and high-grade glioma (HGG) tissues relative to normal brain tissues (n = 1081 for normal; n = 423 for LGG; n = 502 for HGG). C Analysis of TCGA data indicates that CELSR2 mRNA expression is significantly increased in Grade 2 and Grade 3 gliomas compared to normal brain tissues (n = 1081 for normal; n = 115 for Grade 1; n = 289 for Grade 2; n = 254 for Grade 3; n = 248 for Grade 4). D RT-qPCR analysis shows elevated CELSR2 expression in clinical glioma tissues and glioma cell lines (n = 3). N, para-tumoral normal tissue; T, tumor; T1: Grade 2; T2, T3: Grade 3; CP-H122, normal astrocyte line. E Kaplan–Meier survival curves illustrate reduced overall survival in patients with primary glioma (all WHO grades combined, n = 202). F Kaplan–Meier survival curves demonstrate decreased overall survival in patients with recurrent glioma (all WHO grades combined, n = 127 or 126). G Kaplan–Meier survival analysis reveals poorer prognosis in Grade 2 glioma patients (all WHO grades combined, n = 86). H Kaplan–Meier survival curve of grade 3 glioma patients (All WHO grade survival, n = 124). I Immunohistochemical staining showing CELSR2 levels in Grade 1-Grade 4 glioma tissues (n = 3). Scale bar is 50 μm. Data are represented as mean ± SEM. **P < 0.01, ****P < 0.0001, one-way ANOVA analysis of variance with Tukey’s multiple comparison in (A–C).