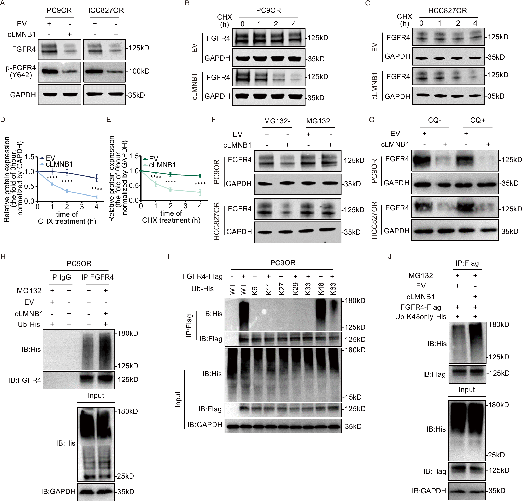
Fig. 5: cLMNB1 destabilizes FGFR4 via K48-linked polyubiquitination.

A Western blot for protein levels of FGFR4 and its phosphorylated form after cLMNB1 overexpression. B, C PC9OR and HCC827OR cells with cLMNB1 overexpression were treated with cycloheximide (CHX) for the indicated times. Western blot analysis of FGFR4 protein levels upon CHX treatment are presented, with the level at 0 h as a control. D, E The statistical analysis of (B, C) are shown. F Western blot analysis of FGFR4 protein levels regulated by cLMNB1 with or without MG132 treatment. G Western blot analysis of FGFR4 protein levels regulated by cLMNB1 with or without chloroquine (CQ) treatment. H Effects of cLMNB1 overexpression on the ubiquitination of FGFR4 proteins. PC9OR cells were transfected with cLMNB1 overexpression plasmids and His-tagged ubiquitin expression plasmids or the corresponding empty vectors. The cell lysates were incubated with FGFR4 or IgG antibodies and protein A/G magnetic beads. The proteins precipitated in the co-IP assay were analyzed by Western blot. IB immunoblot. I The ubiquitin linkage types of FGFR4 proteins were detected by Western blot. PC9OR cells were transfected with Flag-tagged FGFR4 overexpression plasmids and His-tagged ubiquitin expression plasmids retaining a unique lysine at a specific ubiquitin linkage site, respectively. J Western blot assay showing the upregulation of K48-linked ubiquitination with cLMNB1 overexpression in PC9OR cells. Ub-K48only-His: the cells were transfected with plasmids expressing His-tagged ubiquitin with all lysines mutated except K48. Three independent experiments were conducted for each result. ****p < 0.0001 compared with the controls.