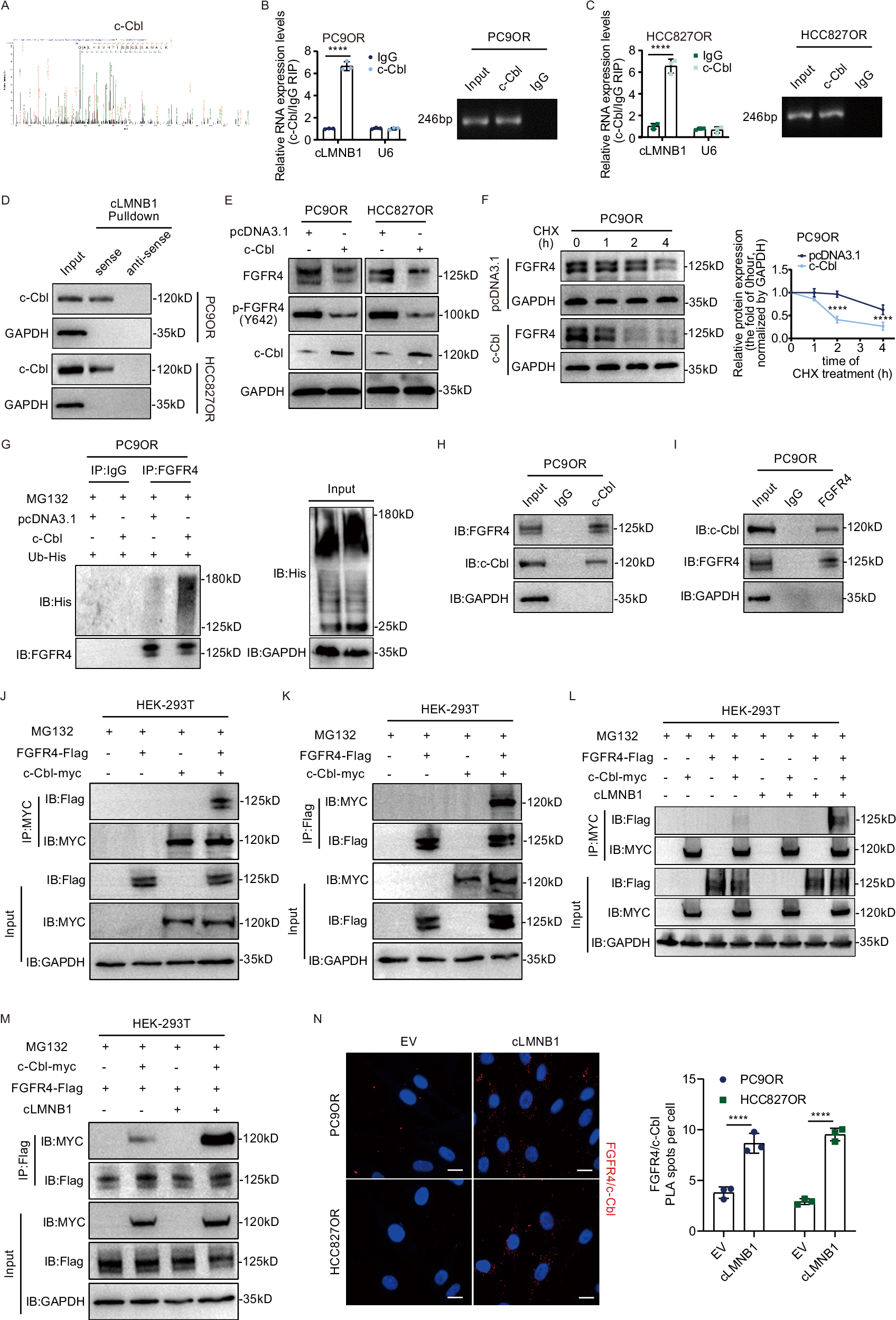
Fig. 6: cLMNB1 promotes ubiquitination degradation of FGFR4 through c-Cbl.

A The segment of c-Cbl proteins identified by mass spectrometry. B, C RIP assays verifying the binding between c-Cbl and cLMNB1 in PC9OR and HCC827OR cells. D Western blot of independent RNA pulldown assays verified the specific association of c-Cbl protein with cLMNB1 using PC9OR and HCC827OR cells. E Western blot for protein levels of FGFR4 and its phosphorylated form after c-Cbl overexpression. F PC9OR cells with c-Cbl overexpression were treated with cycloheximide (CHX) for the indicated times. Western blot analysis of FGFR4 protein levels upon CHX treatment are presented, with the level at 0 h as a control (left). The statistical analysis is shown on the right. G Effects of c-Cbl overexpression on the ubiquitination of FGFR4 proteins. H, I PC9OR cells were lysed, immunoprecipitated with anti-c-cBL, and then subjected to Western blotting assays using FGFR4 antibody (H), and vice versa (I). J, K HEK-293T cells transfected with FGFR4-Flag and c-Cbl-myc were lysed, immunoprecipitated with MYC-tag antibody or Flag-tag antibody, and subjected to Western blotting analysis. L, M HEK-293T cells were transfected with FGFR4-Flag, c-Cbl-myc, and cLMNB1 overexpression vectors. Co-IP assays validated that cLMNB1 increased the FGFR4-Flag level precipitated by c-Cbl-myc (L), and vice versa (M). MG132 was used to prevent the degradation of FGFR4. N Representative images of results obtained to investigate FGFR4 and c-Cbl interaction by Duolink in situ proximity ligation assay (PLA) assay in the indicated cells. Scale bars, 20 μm (left). Statistical analysis of average PLA spots per cell (right). Three independent experiments were conducted for each result. Three independent experiments were conducted for each result. ****p < 0.0001 compared with the controls.