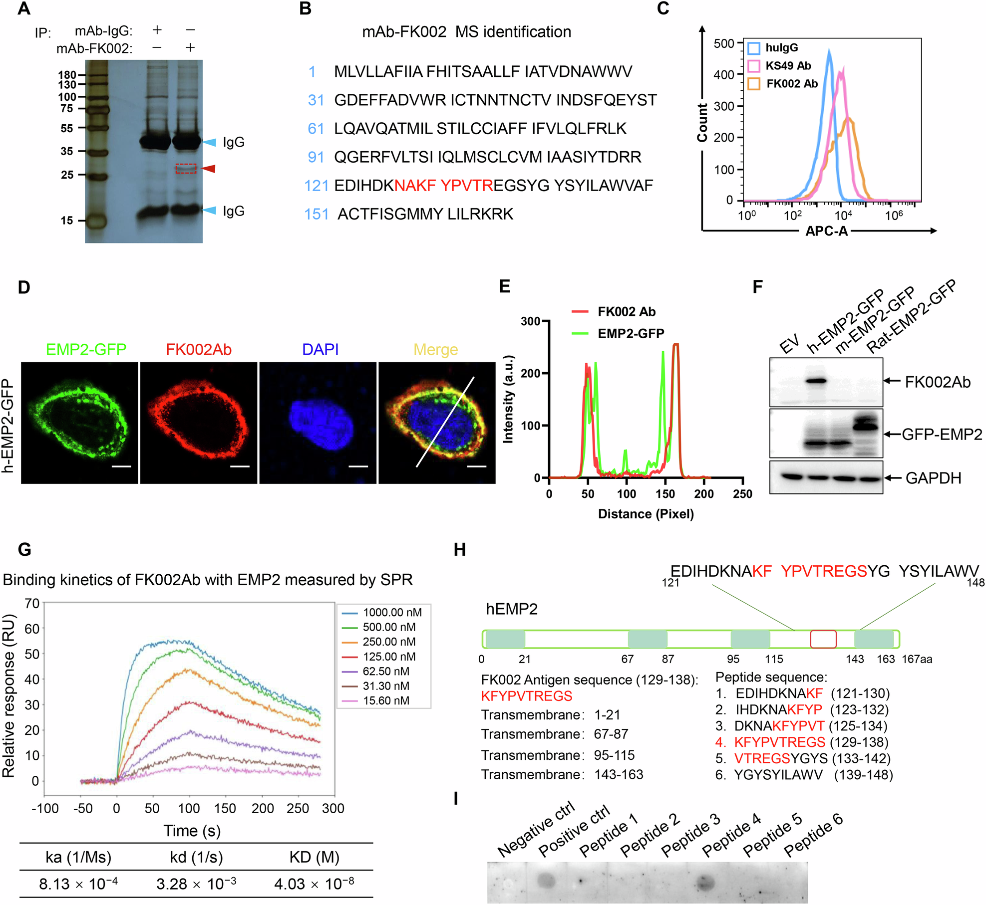
Fig. 2: Generation and target validation of FK002 antibody.

A, B Silver staining of anti-FK002 immunoprecipitates is shown in (A). Peptides labeled red are ones identified by MS (B). C Flow cytometry of NCI-H226 cells incubated with IgG, KS49, and FK002 antibody (50 μg/ml) for 30 min. D, E Immunofluorescence of A549 cells transfected with hEMP2-GFP (D). The quantitative analysis of colocalization is shown in (E). F Immunoblot of anti-FK002 and anti-GFP from HEK293T cells transfected with hEMP2-GFP, mEMP2-GFP, and Rat-EMP2-GFP. G A real-time SPR assay showing the association–dissociation curves of surface-immobilized EMP2 protein with FK002 antibody. The data shown are representative of n = 3 independent experiments. H Six 10-amino acid peptide sequences were designed based on the FK002 antigen sequence. I Binding affinity screening of FK002Ab against 8 peptide variants (1 μg/spot). Spot 1: negative control (STING protein); spot 2: positive control (human EMP2 protein); Spots 3~8: FK002-derived peptides.