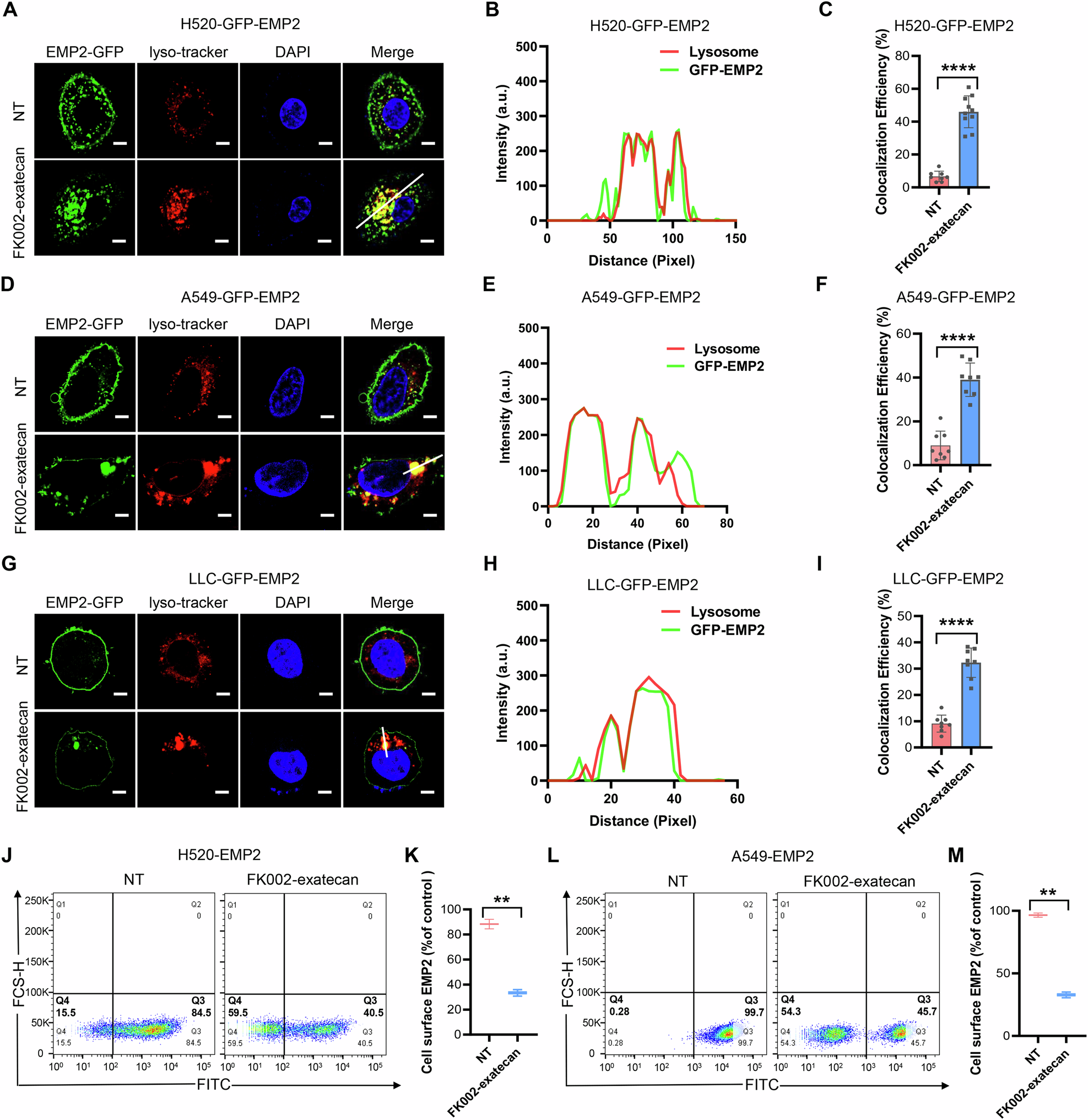
Fig. 4: Induction by FK002-exatecan of EMP2 internalization.

A–I Immunofluorescence of EMP2-GFP overexpressing NCI-H520, NCI-A549, and LLC cells exposed to FK002-exatecan (100 nM) for 12 h (A, D, G). Quantitative analysis of colocalization of EMP2 and lysosomes was shown in (B, C, E, F, H, and I). Lysosomes were stained with Lysotracker red (red), and the nucleus was stained with DAPI (blue). J–M Flow cytometry of EMP2-overexpressing NCI-H520 and NCI-A549 cells incubated with or without FK002-exatecan (100 nM) for 48 h (J and L). Quantitative analysis of the internalization ability of EMP2 on the cell surface induced by FK002-exatecan was shown in (K and M). Data are expressed as mean ± SD of n = 3 independent experiments (J–M). **p < 0.01.