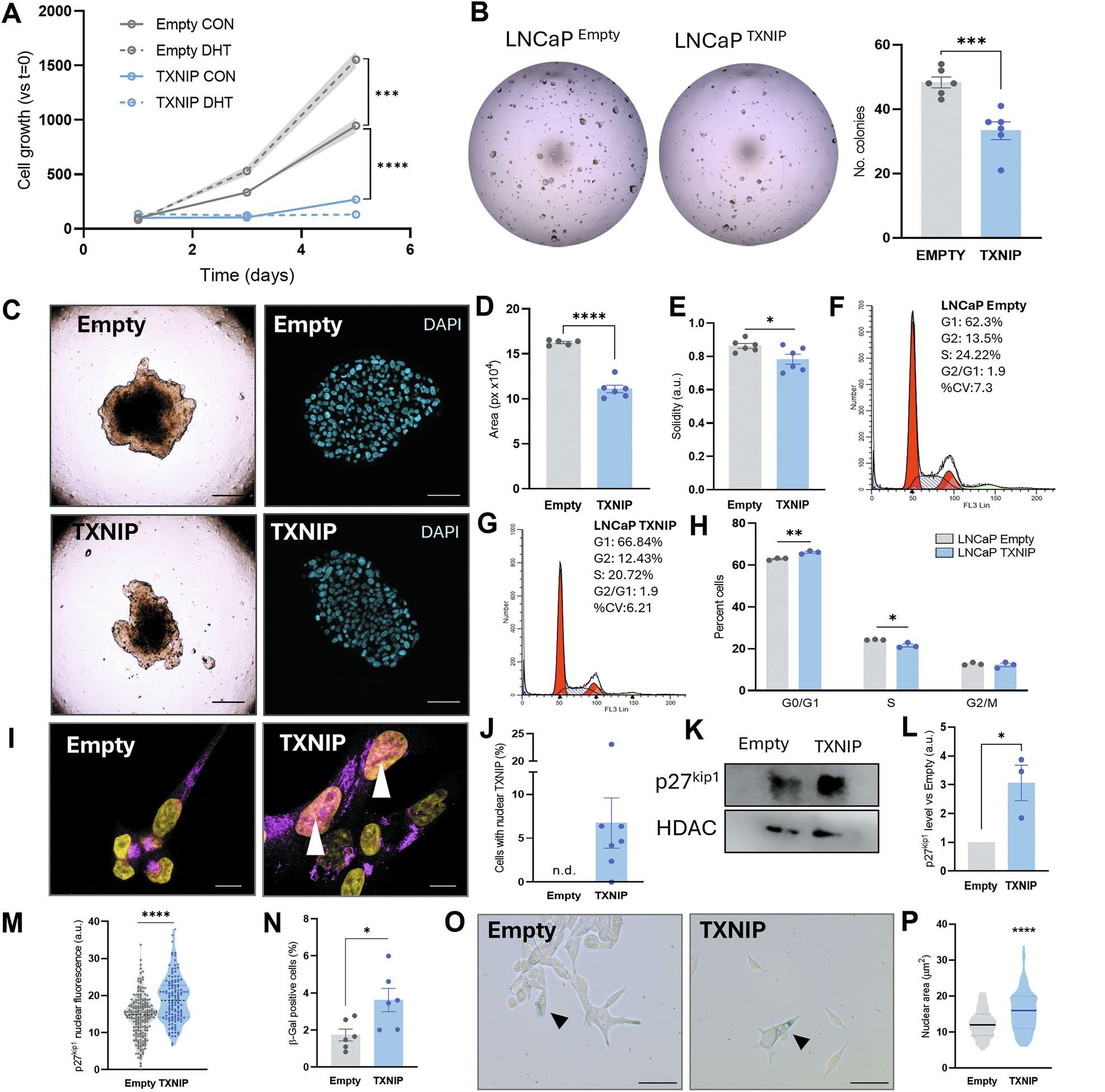
Fig. 4: TXNIP induces proliferation arrest in PCa androgen-dependent cells.

A Cell growth rate of LNCaP Empty and LNCaP TXNIP with or without 5 nM DHT. N = 6. B Colony formation assay in 3D conditions. Representative images of colonies formed by LNCaP Empty and LNCaP TXNIP in Matrigel. On the right, quantification of a representative experiment of the number of colonies counted from both cell lines. C Bright-field (left) and DAPI staining (right) images of 3D spheroids formed by LNCaP Empty and LNCaP TXNIP cells. BF magnification 10x, scale bar 100 μm; DAPI 20x, scale bar 25 μm. Quantifications of area, D, and solidity, E, of the spheroids. N = 6 from a representative experiment. Representative graphs showing the distribution of LNCaP Empty, (F), and LNCaP TXNIP, (G) cells in the different phases of the cell cycle (G1, S, G2). H Quantification of the percentage of LNCaP Empty and LNCaP TXNIP cells in the different phases of the cell cycle (G1, S, G2). I Representative images of TXNIP immunostaining (purple) in LNCaP Empty and TXNIP cells (DAPI in yellow as counterstaining). White arrows show TXNIP accumulation in the nucleus of LNCaP TXNIP cells. 150x magnification, scale bar 7.5 μm. J Percentage of cells from both groups presenting nuclear localization of TXNIP. K Representative immunoblotting of p27kip1 from nuclear extracts of LNCaP Empty and LNCaP TXNIP cells. HDAC is shown as nuclear housekeeping. L Quantification of p27kip1 levels from the three independent experiments. M Quantification of p27kip1 nuclear fluorescence assessed by IF in LNCaP Empty (N = 211 cells) and LNCaP TXNIP (N = 132 cells) cells. N Quantification of positive cells for β-galactosidase staining represented as percentage of the total. O Representative images of β-galactosidase staining to assess senescence in LNCaP Empty and LNCaP TXNIP. Arrowheads show positive cells. 40x magnification, scale bar 15 μm. P Quantification of the nuclear area in μm2 of LNCaP Empty and LNCaP TXNIP cells (Empty N = 175 and TXNIP N = 165 cells analyzed from a representative experiment from three independent experiments). For A, B, D, E, H, L, N and P unpaired T-test was performed. For M Mann–Whitney test was performed. Unless specified otherwise, data was represented as mean ± SEM of three independent experiments. *p-value < 0.05; **p-value < 0.01; ***p-value < 0.001; ****p-value < 0.0001.