Fig. 2: KDM6A-pSer829 promotes tumor proliferation.
From: KDM6A phosphorylation suppresses PER2 to confer a glycolytic vulnerability in HNSCC

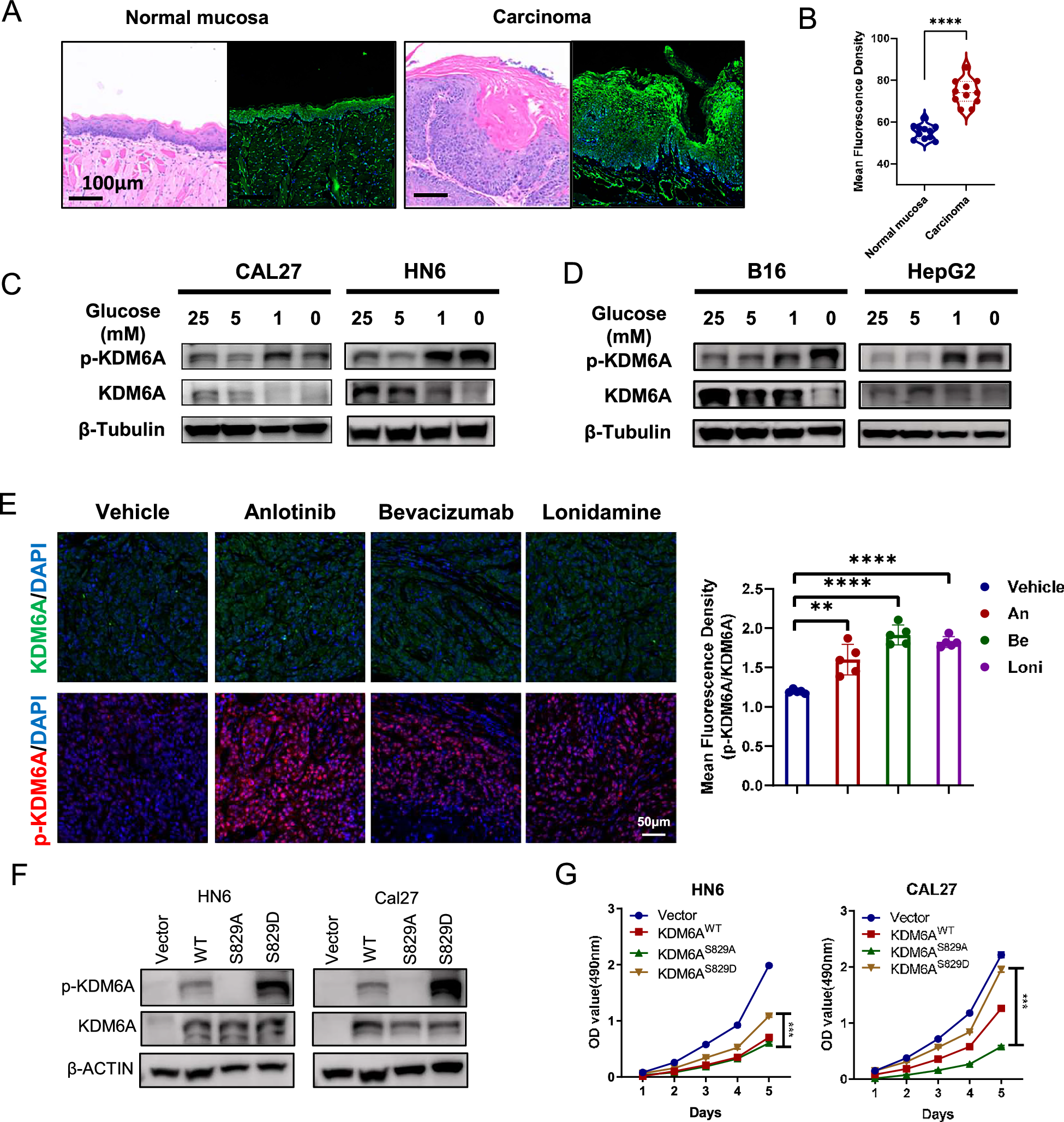
A, B Quantitative analysis of KDM6A-pSer829 in normal mucosa and invasive carcinoma. (n = 3 per group). C, D Immunoblotting analysis to examine KDM6A-pSer829 after cells were treated with glucose in the concentration-dependent manner. E The immunofluorescent assay to indicate KDM6A-pSer829 and KDM6A levels after the CAL27 xenograft received the indicated hangry therapies. F Immunoblotting against p-KDM6A, KDM6A, and β-ACTIN in whole cell lysates from HN6 or CAL27 cells expressing Vector, KDM6AWT, KDM6AS829A, or KDM6AS829D for 48 h. G Proliferation of HN6 and CAL27 cells expressing the Vector, KDM6AWT, KDM6AS829A, or KDM6AS829D for 1–5 days (n = 5 per group). Data represent mean ± SEM. Statistics used unpaired two-tailed t test (B) and one way ANOVA test (E and G). Significance is noted as *p < 0.05, ***p < 0.001, ****p < 0.0001.