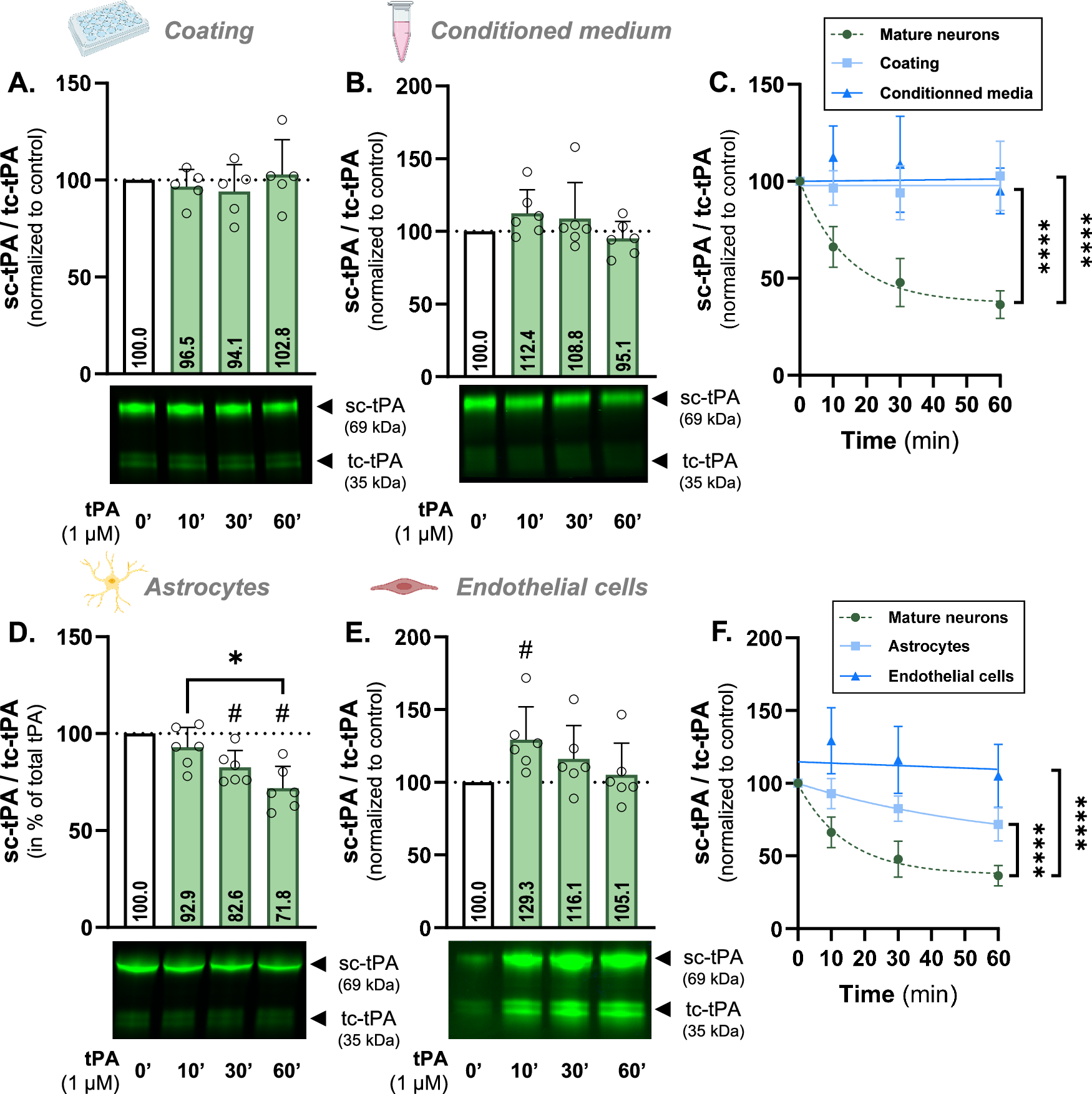
Fig. 2: Cleavage of sc-tPA into tc-tPA is specific to cortical neurons and requires their maturation.

A Densitometric quantification of the ratio sc-tPA488/tc-tPA488 (1 µM) normalized to stain free in % of control condition in supernatant of cell-free coated wells and representative electrophoresis. B Densitometric quantification of the ratio sc-tPA488/tc-tPA488 (1 µM) normalized to stain free in % of control in cell-free supernatant of mature cortical neurons and representative electrophoresis. C Kinetic representation of the ratio sc-tPA488/tc-tPA488 in cell-free coated wells (coating), and cell-free supernatant (conditioned medium) compared to the previously investigated mature neurons. D Densitometric quantification of the ratio sc-tPA488/tc-tPA488 (1 µM) normalized to stain free in % of control condition in supernatant of murine astrocytes and representative electrophoresis. E Densitometric quantification of the ratio sc-tPA488/tc-tPA488 (1 µM) normalized to stain free in % of control condition in supernatant of murine primary cerebral endothelial cells and representative electrophoresis. F Kinetic representation of the ratio sc-tPA488/tc-tPA488 in astrocytes and cerebral endothelial cells compared to the previously investigated mature neurons. Data are represented as mean ± SD; n = 5 (A, C); n = 6 (B-F); * p < 0.05; **** p < 0.0001; # p < 0.05 compared to control; One-sample Wilcoxon test, Mann-Whitney test, F test.