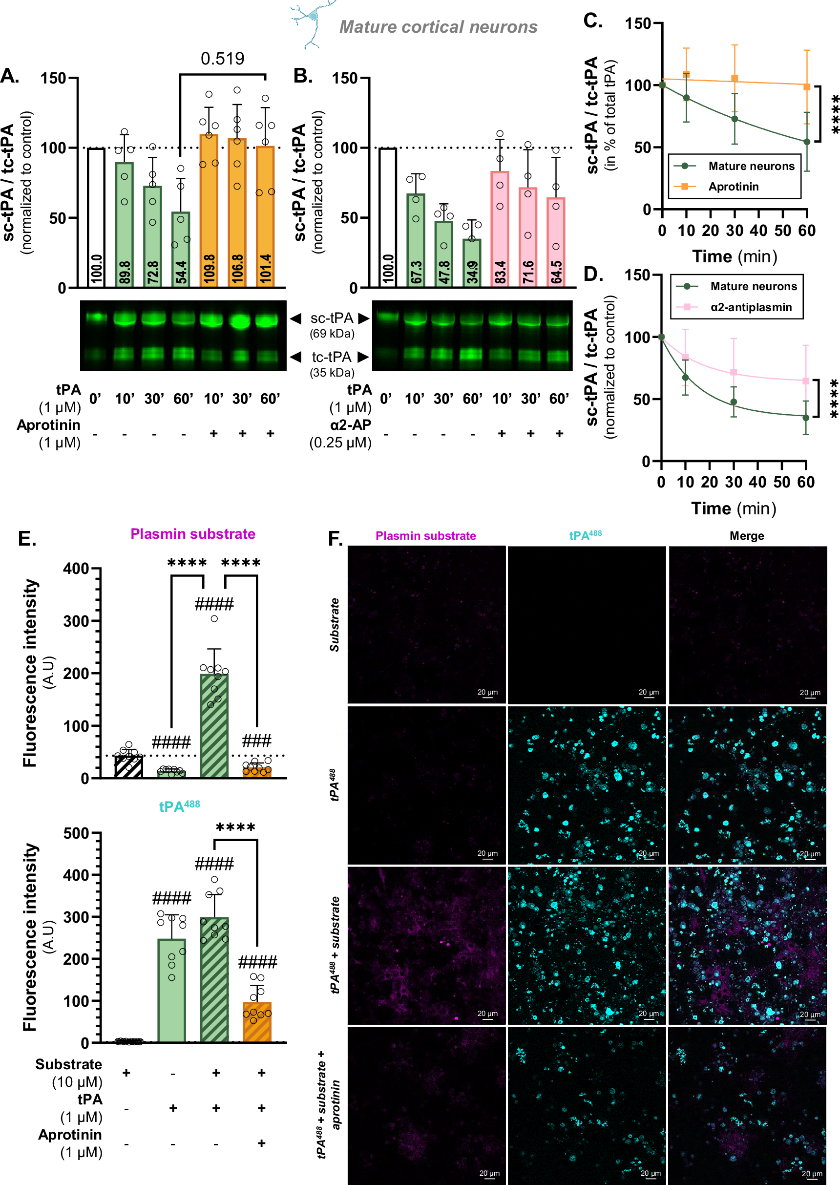
Fig. 3: Plasmin enzymatic activity is responsible for neuronal cleavage of sc-tPA.

A Densitometric quantification of the ratio sc-tPA488/tc-tPA488 (1 µM) in the presence or not of aprotinin (1 µM) normalized to stain free in supernatant of living mature cortical neurons and representative electrophoresis. B Densitometric quantification of the ratio sc-tPA488/tc-tPA488 (1 µM) in the presence or not of α2-antiplasmin (0.25 µM) normalized to stain free in supernatant of living mature cortical neurons and representative electrophoresis. C Kinetic representation of the ratio sc-tPA488/tc-tPA488 in mature neurons in the presence or not of aprotinin. D Kinetic representation of the ratio sc-tPA488/tc-tPA488 in mature neurons in the presence or not of α2-antiplasmin. E Quantitative analysis of fluorescence in mature cortical neurons exposed for 60 minutes to tPA488 (1 µM) and fluorescent plasmin substrate (10 µM) in the presence or not of aprotinin (1 µM). F Representative confocal microscopy images of mature cortical neurons exposed for 60 minutes to tPA488 (cyan) and fluorescent plasmin substrate (magenta) in the presence or not of aprotinin. Data are represented as mean ± SD; n = 5 (A, C, D); n = 4 (B, C); n = 9 (E, F); **** p < 0.0001; #### p < 0.0001 compared to control; One-sample Wilcoxon test, Mann-Whitney test, F test; scale bar = 20 µm.