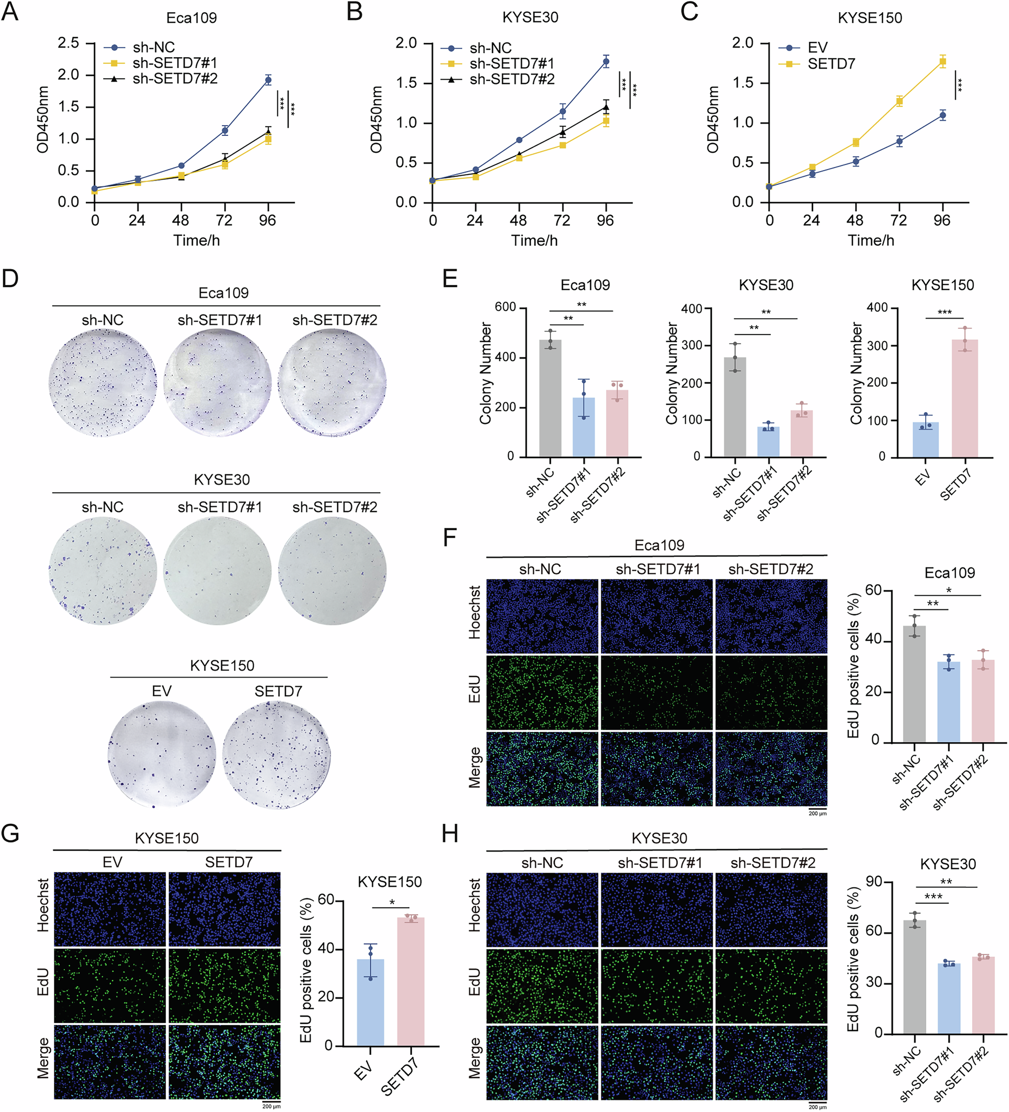
Fig. 3: SETD7 promotes ESCC cell proliferation in vitro.

A–C CCK-8 assays were used to evaluate proliferation in ESCC cell lines with SETD7 knockdown or overexpression. D, E Colony formation assays were performed to evaluate for proliferation in ESCC cell lines with SETD7 knockdown or overexpression. F–H The effect of SETD7 on the proliferation of ESCC cell lines was assessed via EdU assays. Scale bar: 200 μm. Data are presented as means ± SD. *p < 0.05, **p < 0.01, ***p < 0.001, ****p < 0.0001.