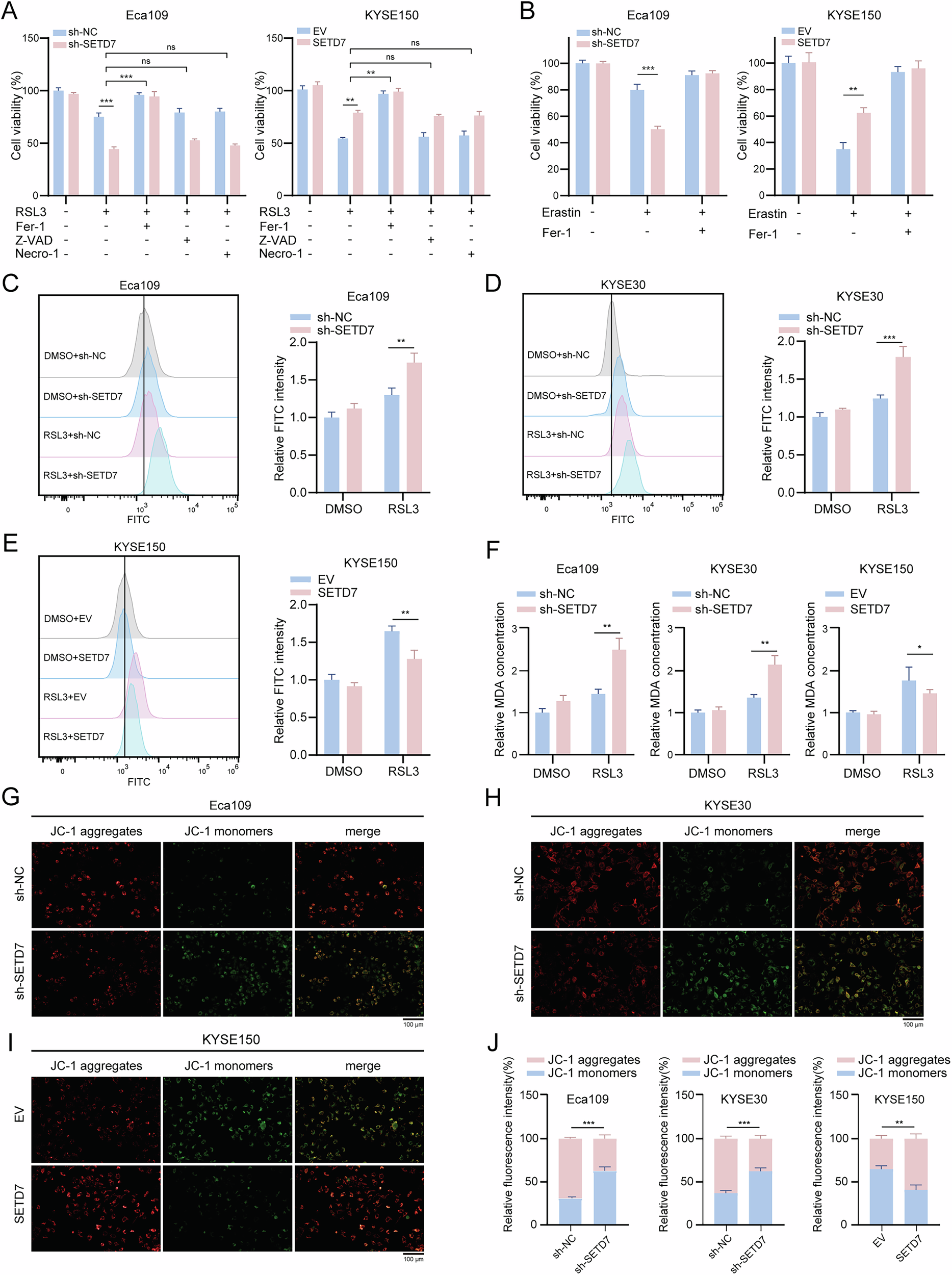
Fig. 5: SETD7 confers ferroptosis resistance in ESCC cells.

A Cell viability of Eca109 and KYSE150 cells treated with RSL3 (5 µM) alone or combined with Fer-1 (1 µM), Z-VAD (10 µM), or Necro-1 (1 µM) for 12 h. B Cell viability of Eca109 and KYSE150 cells treated with Erastin (10 µM) alone or combined with Fer-1 (1 µM) for 12 h. C–E Flow cytometry was performed to measure lipid ROS accumulation in ESCC cell lines with SETD7 knockdown or overexpression. F MDA assays revealed lipid peroxidation levels in ESCC cell lines with SETD7 knockdown or overexpression. G–J Representative fluorescent images (G–I) of JC-1-stained ESCC cells and statistical analysis (J) of fluorescence intensity. Scale bar: 100 μm. Data are presented as means ± SD. *p < 0.05, **p < 0.01, ***p < 0.001, ****p < 0.0001, ns not significant.