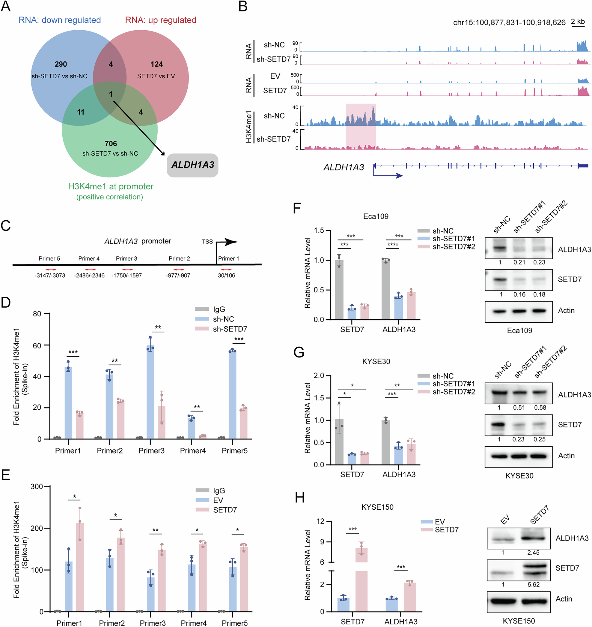
Fig. 6: SETD7 promotes ALDH1A3 transcription by catalyzing H3K4me1.

A Venn diagram showing the intersection between genes with differential H3K4me1 modification (CUT&Tag-seq) and differentially expressed genes (RNA-seq). |FC| > 1.5, p < 0.05. B Representative IGV browser tracks of RNA-seq and CUT&Tag-seq data. mRNA reads of ALDH1A3 in ESCC cell lines with SETD7 knockdown or overexpression(top), H3K4me1 signals at the ALDH1A3 promoter region in the SETD7-knockdown ESCC cell line (bottom). C Schematic diagram of primer locations in the ALDH1A3 gene promoter region for CUT&Tag-qPCR. D, E CUT&Tag-qPCR analysis showing H3K4me1 enrichment at the ALDH1A3 promoter in ESCC cell lines with SETD7 knockdown or overexpression. F–H RT-qPCR and Western blotting analyses were conducted to detect changes in ALDH1A3 mRNA and protein levels in ESCC cell lines with SETD7 knockdown or overexpression. Data are presented as means ± SD. *p < 0.05, **p < 0.01, ***p < 0.001, ****p < 0.0001.