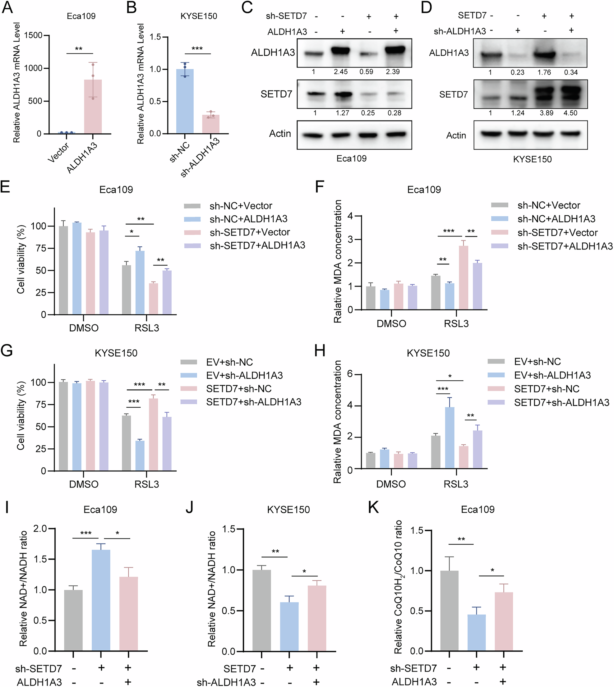
Fig. 7: SETD7 regulates the sensitivity of ESCC cells to ferroptosis through the ALDH1A3/NADH/CoQ10H2 axis.

A–D The knockdown and overexpression efficiency were validated by RT-qPCR and Western blotting. E, F ALDH1A3 overexpression rescued the impaired cell viability (E) and reduced MDA levels (F) in SETD7-knockdown Eca109 cells. G, H ALDH1A3 knockdown reversed the enhanced cell viability (G) and suppressed MDA levels (H) in SETD7-overexpressing KYSE150 cells. I, J The relative NAD + /NADH ratio in ESCC cell lines was quantified by enzymatic assay. K The relative ratio of CoQ10H2 to CoQ10 in ESCC cell lines was measured. Data are presented as means ± SD. *p < 0.05, **p < 0.01, ***p < 0.001, ****p < 0.0001.