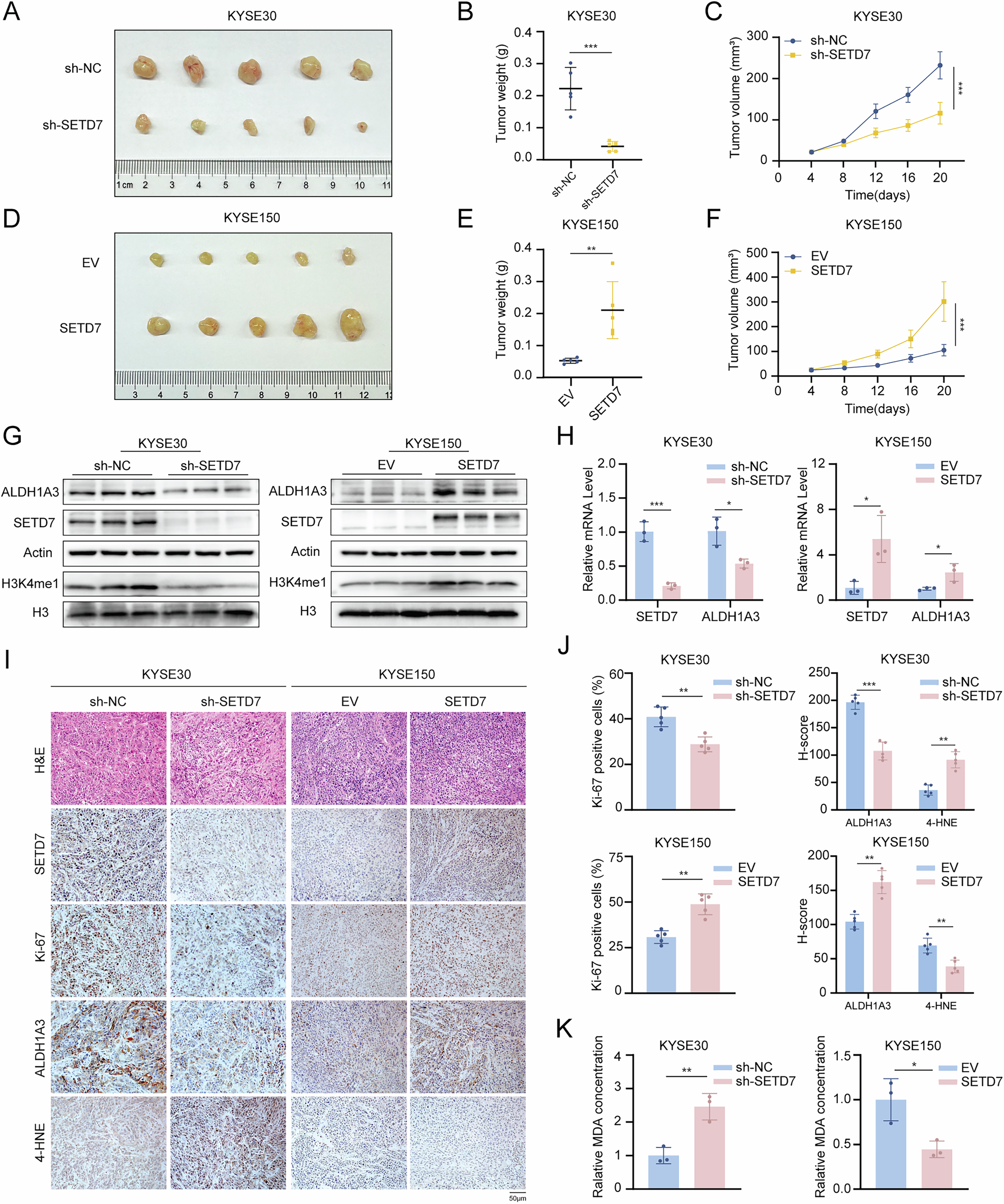
Fig. 9: SETD7 promotes ESCC progression in vivo.

A, D Images of subcutaneous xenograft tumors excised from nude mice (n = 5). B, E Tumor weight across experimental groups. C, F Growth curves of subcutaneous xenograft tumors. G Western blotting analysis of SETD7, ALDH1A3, and H3K4me1 protein levels in subcutaneous xenograft tumor tissues. H RT-qPCR analysis of SETD7 and ALDH1A3 mRNA levels in subcutaneous xenograft tumors. I Representative images of H&E staining and IHC staining for SETD7, Ki67, ALDH1A3, and 4-HNE in subcutaneous xenograft tumors. Scale bar: 50 μm. J Quantification of IHC staining for Ki67, ALDH1A3, and 4-HNE in subcutaneous xenograft tumors. K MDA levels analysis in subcutaneous xenograft tumor tissues. Data are presented as means ± SD. *p < 0.05, **p < 0.01, ***p < 0.001, ****p < 0.0001.