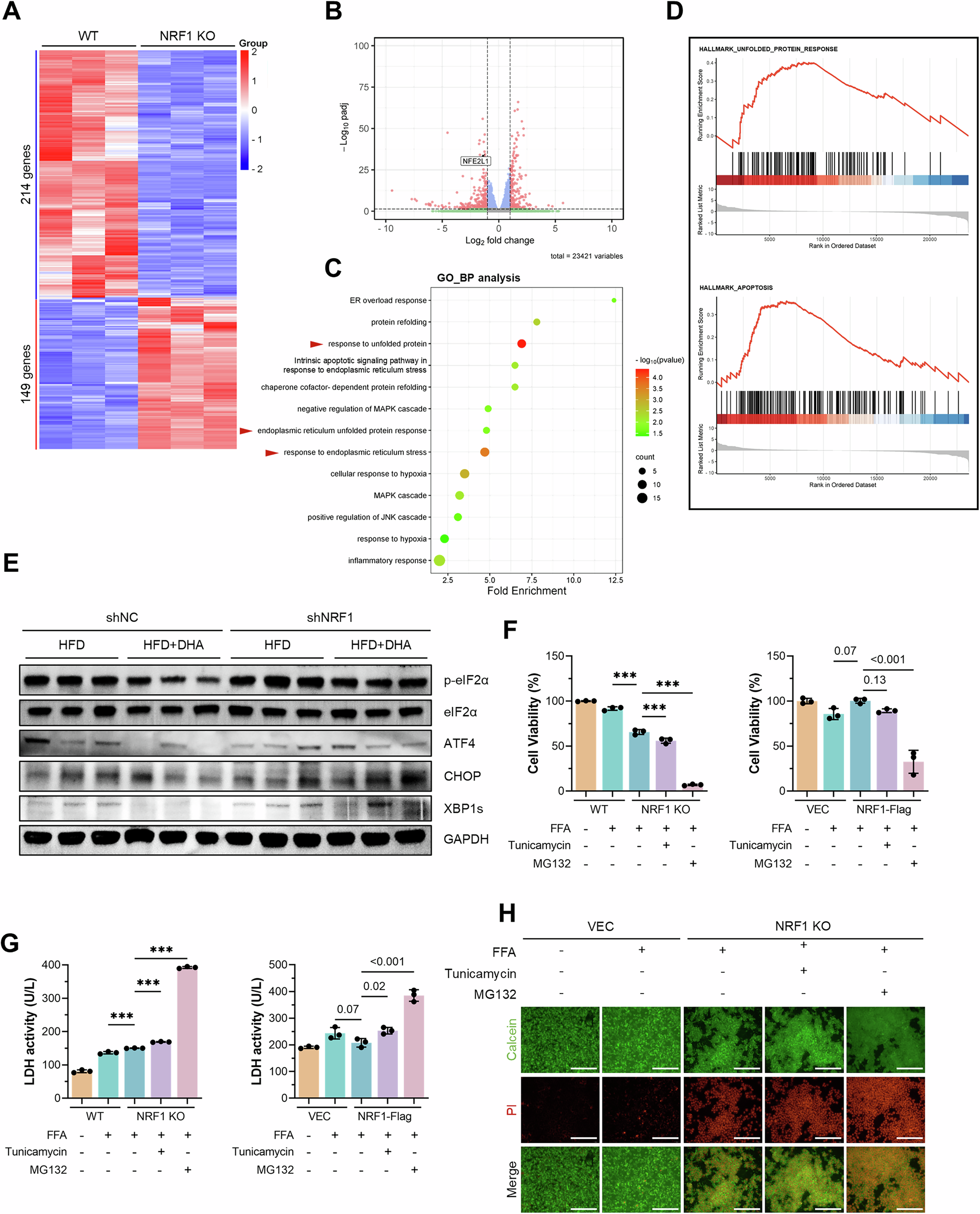
Fig. 6: NRF1 ameliorated liver injury by inhibiting ER stress.
From: NRF1 is upregulated by docosahexaenoic acid to ameliorate MASH through the inhibition of ER stress

A Heatmap depicting the z scores of significantly differentially expressed genes identified via RNA-seq analysis of AML12 cells with NRF1 deficiency. B Volcano plot showing significantly differentially expressed genes (DEGs) and their fold changes in WT and NRF1-deficient AML12 cells. C GO pathway enrichment analysis of DEGs identified via RNA-seq. D GSEA of DEGs identified via RNA-seq. E Western blot analysis of liver tissues from mice fed an HFD alone or the HFD supplemented with 4% DHA exhibiting the expression of p-eIF2α, eIF2α, ATF4, CHOP and XBP1s. F, G Cell viability evaluated by a CCK-8 assay (F), and the LDH level in the supernatant (G) of AML12 cells with altered NRF1 expression after stimulation with FFAs together with tunicamycin or MG132. H Calcein/PI staining of WT and NRF1-deficient AML12 cells treated with FFA together with tunicamycin or MG132. Scale bar, 200 μm. The data were plotted as the means ± SEMs. One-way ANOVA was used for the statistical analyses in (F, G). *** P < 0.001.