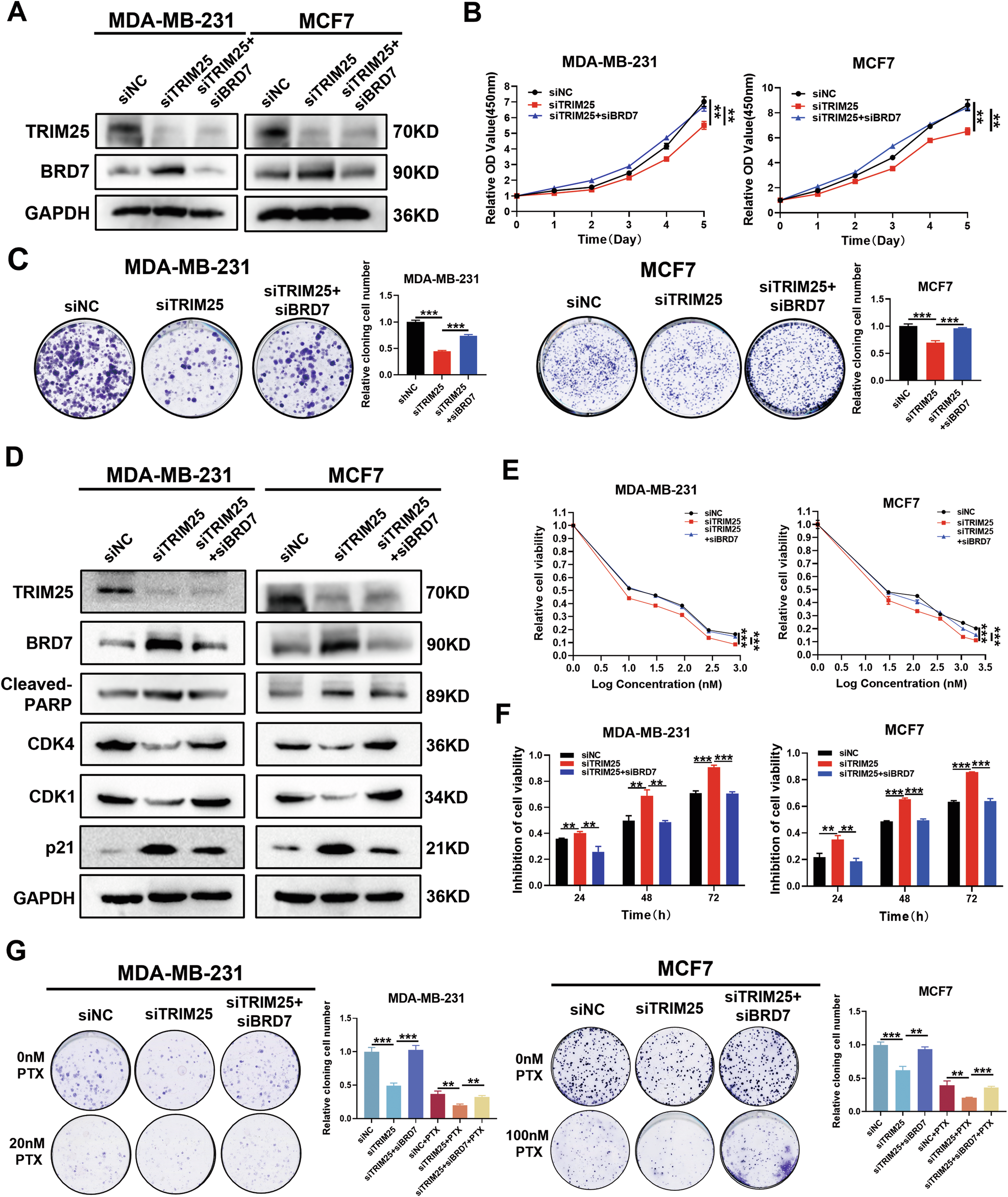
Fig. 6: TRIM25 knockdown suppresses cell proliferation and paclitaxel resistance partially through degradation of BRD7.

A Western blot was performed to detect the expression of TRIM25 and BRD7 in each group. The proliferation (B), colony formation (C) of the TRIM25 knockdown or BRD7 expression restored BC cells were further detected and analyzed. D Western blot was performed to detect the alterations of expression of cell cycle- and apoptosis-related molecules before and after BRD7 restoration. CCK-8 assay was used to evaluate the effects of TRIM25 knockdown and restoring BRD7 expression on the cell viability (E) and inhibitory rate of cell growth (F) of BC cells treated with PTX. G The colony formation capability of TRIM25 knockdown and restoring BRD7 expression BC cells treated with PTX was evaluated by a colony formation assay. Data are shown as the mean ± SD of at least three independent experiments, and the significant level was identified by **P < 0.01 and ***P < 0.001.