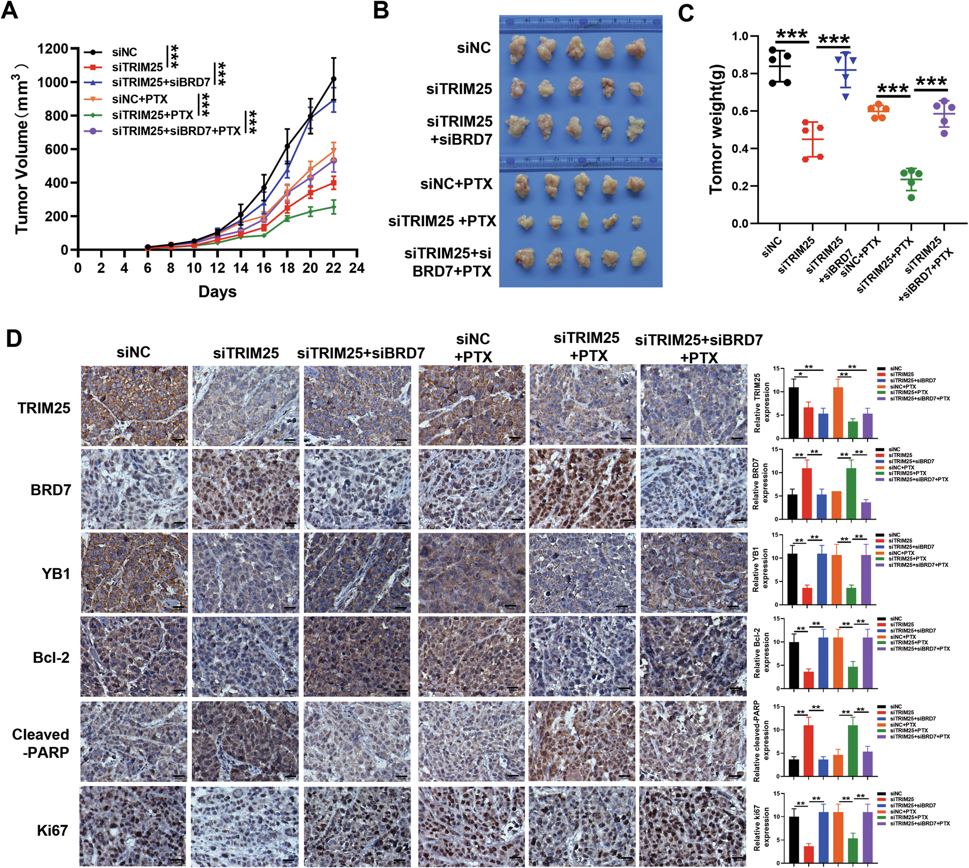
Fig. 7: TRIM25 promotes tumor growth and PTX resistance through degradation of BRD7 protein in vivo.

A Tumor growth curves of the nude mice (n = 5 mice for each group). Tumor volume was estimated every 2 days. B Representative images of xenograft tumors and tumor weight were calculated for each mouse (C). Data are presented as the mean ± SD (n = 5 mice for each group). D TRIM25, BRD7, YB1, Bcl-2, Ki67, and cleaved-PARP expression in the tumor of nude mice were detected by IHC. Scale bar, 50 μm. Data are shown as the mean ± SD, and the significant level was identified by **P < 0.01 and ***P < 0.001.