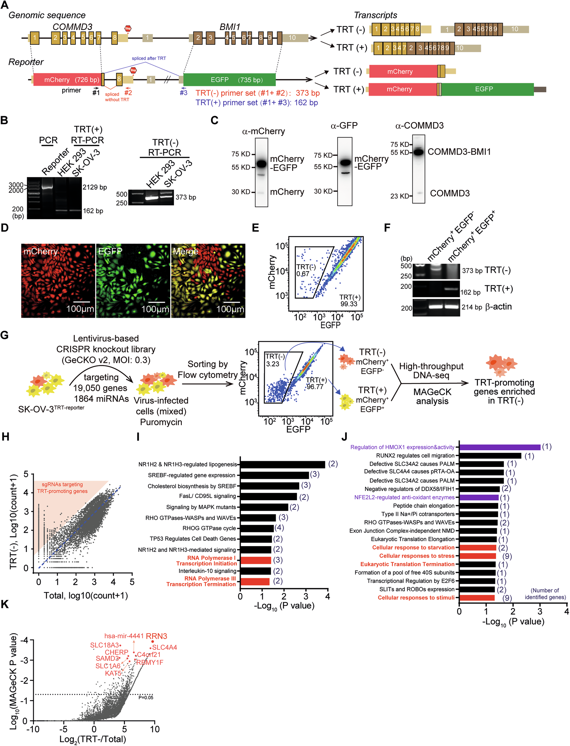
Fig. 1: Genome-wide gene knockout screening to identify regulators of transcription termination.

A The schematic diagram of the dual-fluorescence transcriptional-readthrough (TRT) reporter system. The exons are indicated by boxes with numbers, where the coding areas are highlighted in thicker boxes. The gene structures and naturally occurring read-through transcription between the neighboring COMMD3 and BMI1 genes (upper panel) is used as a template for the design of TRT reporter (bottom panel), where the coding sequences of COMMD3 and BMI1 are replaced by mCherry- and EGFP-encoding sequences respectively. The primer sets for identification of TRT are shown by arrows. B RT-PCR analysis of the efficiency of TRT reporter transfected in HEK 293T and SK-OV-3 cells. C Western blot analysis of the fusion protein products generated by TRT reporter and the TRT of the endogenous COMMD3 and BMI1 genes in SK-OV-3 cells. D Fluorescent images of the SK-OV-3 cells stably transfected with the TRT reporter (SK-OV-3-TRT), in which the TRT-positive cells are yellow (mCherry+EGFP+) and TRT-negative cells are red (mCherry+EGFP-). E, F Flow cytometry-based sorting and quantification of TRT+ and TRT- SK-OV-3 cell populations (E), which were further confirmed by RT-PCR analysis (F). G CRISPR/Cas9 screening pipeline. SK-OV-3-TRT cells were infected with the pooled lentiviral human GeCKO (v2.0) sgRNA library followed by puromycin selection. TRT- or TRT+ cell populations were sorted using flow cytometry and subjected to sgRNA identification by high throughput DNA sequencing. H The distribution of sgRNAs identified in TRT- cells and the total cells. I, J The pathway enrichment analysis of the top 200 genes (I) and the top 100 genes (J) using REACTOME. K The MAGeCK algorithm was used to analyze sgRNA enrichment and the top 10 genes ranked by p value were highlighted in red.