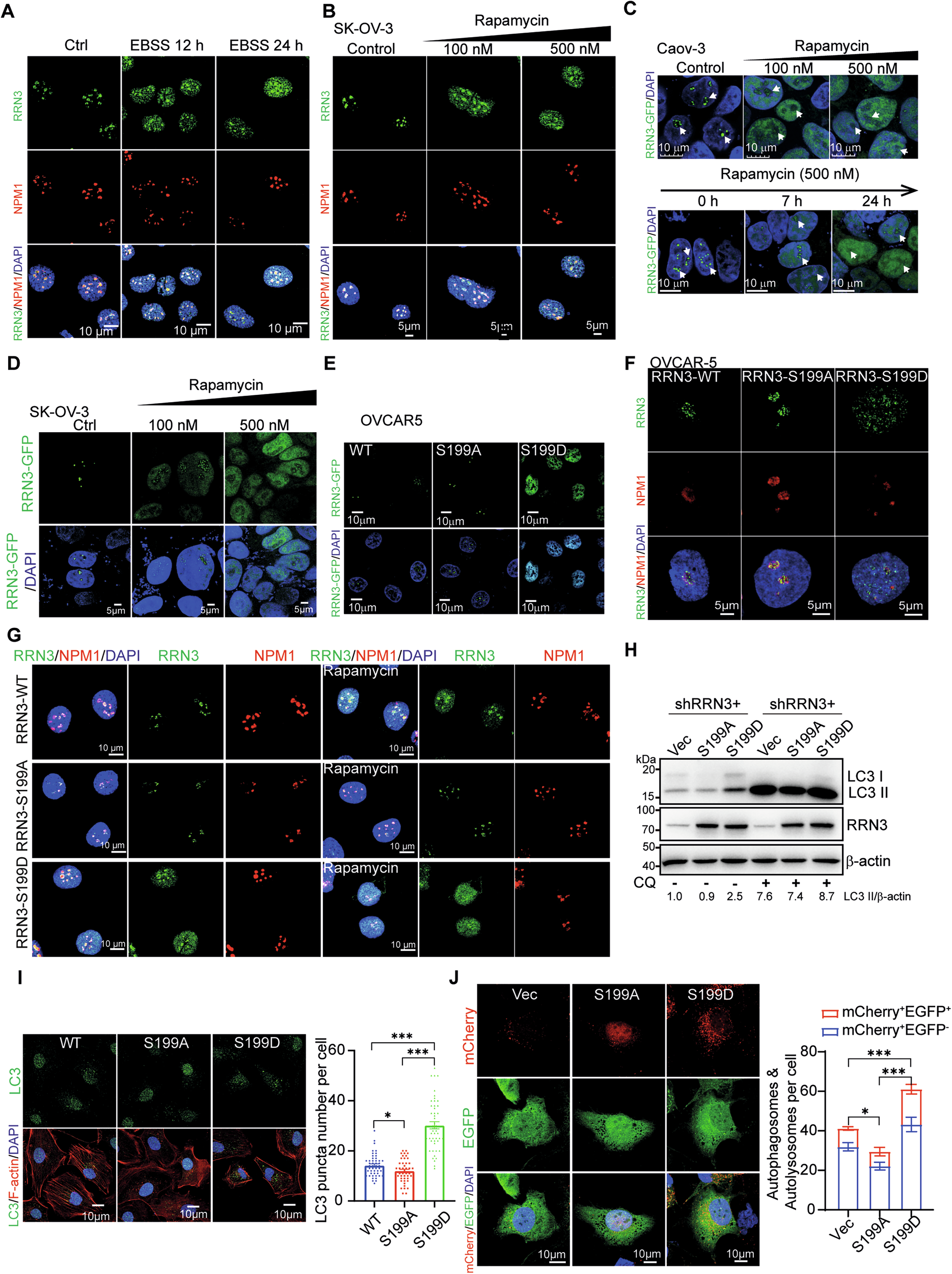
Fig. 4: Nutrient stress diverts RRN3 out of nucleolus by phosphorylation at S199 residue.

Representative immunofluorescent images of the subcellular localization of endogenous RRN3 in SK-OV-3 cells cultured in complete medium (control, Ctrl) or nutrient-depleted EBSS buffer for indicated periods (A) or treated with Rapamycin or DMSO (Ctrl) for 24 h (B). The nuclei and nucleolus were stained by DAPI and NPM1 antibody, respectively. GFP-fused RRN3 (RRN3-GFP) were transfected into Caov-3 (C) or SK-OV-3 (D) cells to trace the subcellular localization of RRN3 upon the treatment of Rapamycin at indicated dosages and time courses. E Representative images of OVCAR-5 cells expressing GFP-fused wildtype (WT) or S199-mutated (S199A and S199D). Representative images of IF staining to trace the V5-tagged WT or S199-mutated RRN3 in OVCAR-5 cells (F) and in SK-OV-3 cells treated with Rapamycin or DMSO (G). The autophagy levels of SK-OV-3 cells, whose endogenous RRN3 was substituted with S199-mutated RRN3, an empty vector or wild-type (WT) RRN3, were treated with or without 10 μM CQ for 4 h before further analyses by western blot (H) or by IF staining of LC3 (I, left panel). The numbers of LC3 puncta in each cell were counted (means ± SEM, ***p < 0.001, *p < 0.05 by unpaired Student’s t-test) (I, right bar graph). J SK-OV-3 cells harboring mCherry-EGFP-LC3 reporter were stably transfected with indicated vectors and examined by fluorescent microscope (left panel). The bar graph (right panel) shows the quantification of autophagosomes (mCherry+ EGFP+) and autolysosomes (mCherry+ EGFP−) in each cell (means ± SEM, ***p < 0.001, *p < 0.05 by unpaired Student’s t-test).