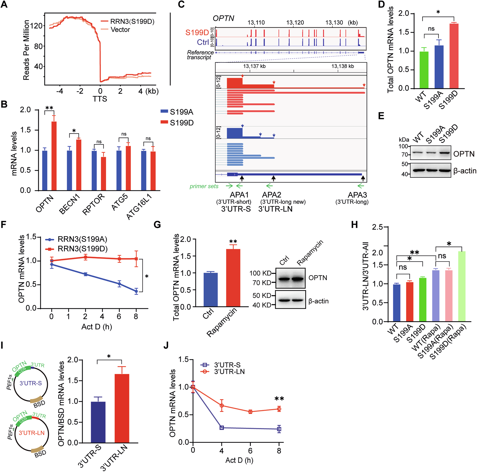
Fig. 5: Phosphorylation of RRN3 at S199 increases the usage of distal APA of OPTN to increase mRNA stability and protein production.

A Metagene analysis of the autophagy-related genes across the transcription termination sites (TTS) based on Long-read RNA sequencing. B RT-qPCR analysis of the mRNA levels of OPTN, BECN1, RPTOR, ATG5, and ATG16L1 in indicated SK-OV-3 cells. C Long-read RNA sequencing results showing the transcript variants of OPTN in SK-OV-3 cells, whose RRN3 was substituted with RRN3S199D or empty vector as a control. D, E The mRNA and protein levels of OPTN in indicated SK-OV-3 cells were analyzed by RT-qPCR (D, means ± SEM, *p < 0.05, ns, not significant, by unpaired Student’s t-test) and western blot (E). F The mRNA stability of OPTN was measured by RT-qPCR at the indicated time points post treatment by 10 μg/mL actinomycin D (Act D) in SK-OV-3 cells expressing RRN3S199A or RRN3S199D (means ± SEM, *p < 0.05, by unpaired Student’s t-test). G The total mRNA and protein levels of OPTN in SK-OV-3 cells treated with or without 500 nM Rapamycin for 24 h analyzed by RT-qPCR (left bar graph, means ± SEM, **p < 0.01, by unpaired Student’s t-test) and western blot (right panel). H RT-qPCR analysis of the ratio between amplicons (3’ UTR-LN/ 3’ UTR-All) in indicated SK-OV-3 cells treated with or without Rapamycin (500 nM, 24 h) (means ± SEM, **p < 0.01, *p < 0.05, ns, not significant, by unpaired Student’s t-test). The construction of plasmids inserted with OPTN coding sequence followed by short or newly identified long 3’ UTR (3’UTR-S or 3’UTR-LN) were transfected into SK-OV-3 cells (I, left panel), which were subjected to RT-qPCR analyses of the steady state levels (I, right bar graph) and stabilities (J) of ectopically expressed OPTN transcripts and the mRNA stability. Data are shown as means ± SEM, **p < 0.01, *p < 0.05 by unpaired Student’s t-test.